HOME   LIST
‹–   –›

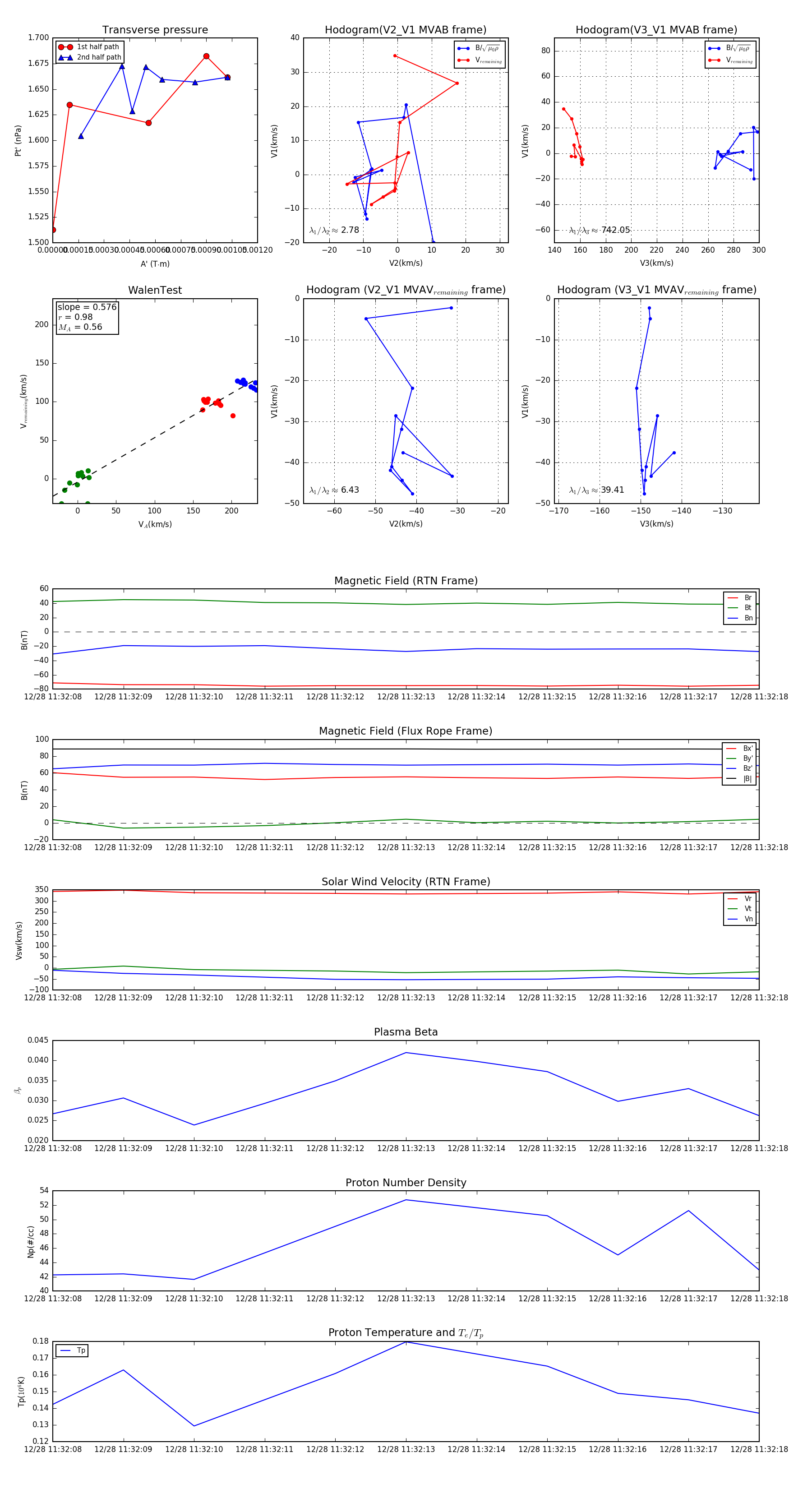
Flux Rope in 2024

Flux Rope Event 2024-12-28 11:32:08 ~ 2024-12-28 11:32:18 (11 seconds)


plot