HOME   LIST
‹–   –›

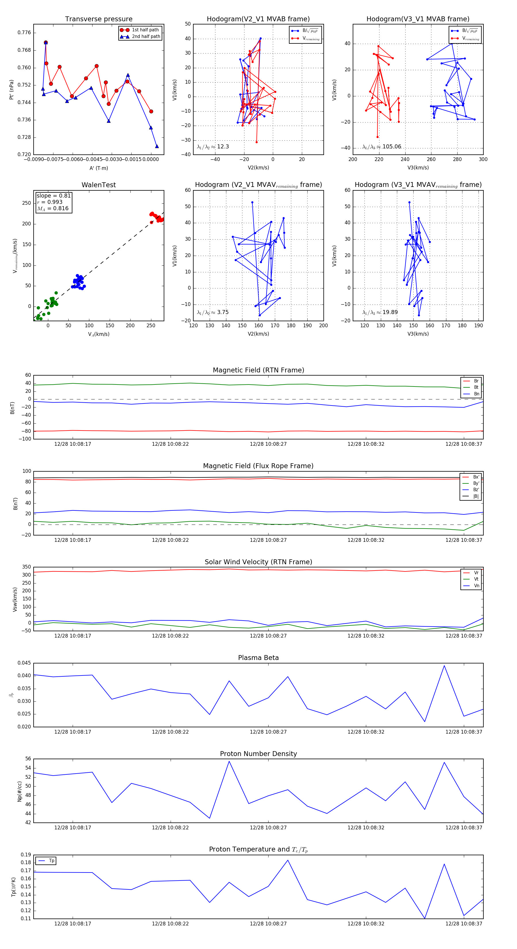
Flux Rope in 2024

Flux Rope Event 2024-12-28 10:08:15 ~ 2024-12-28 10:08:38 (24 seconds)


plot