HOME   LIST
‹–   –›

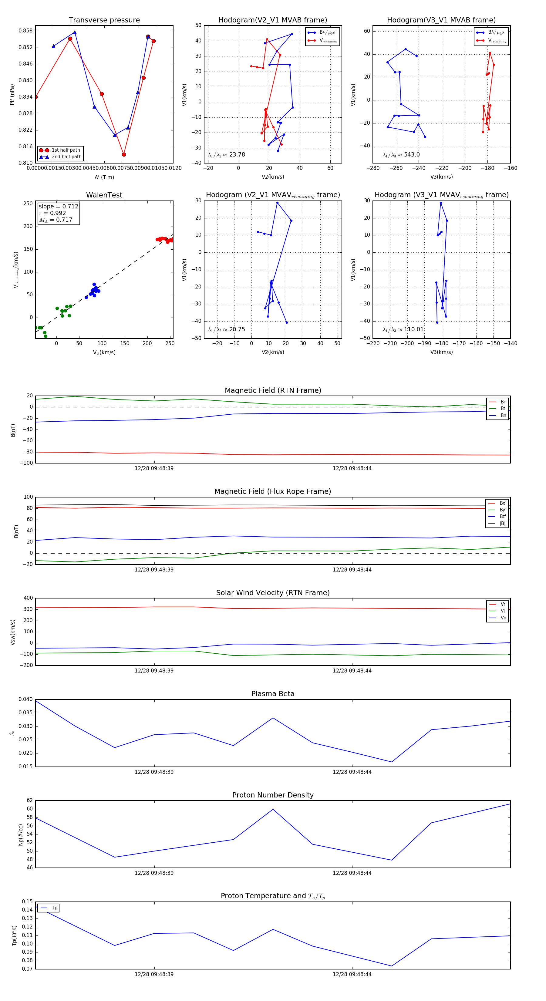
Flux Rope in 2024

Flux Rope Event 2024-12-28 09:48:36 ~ 2024-12-28 09:48:48 (13 seconds)


plot