HOME   LIST
‹–   –›

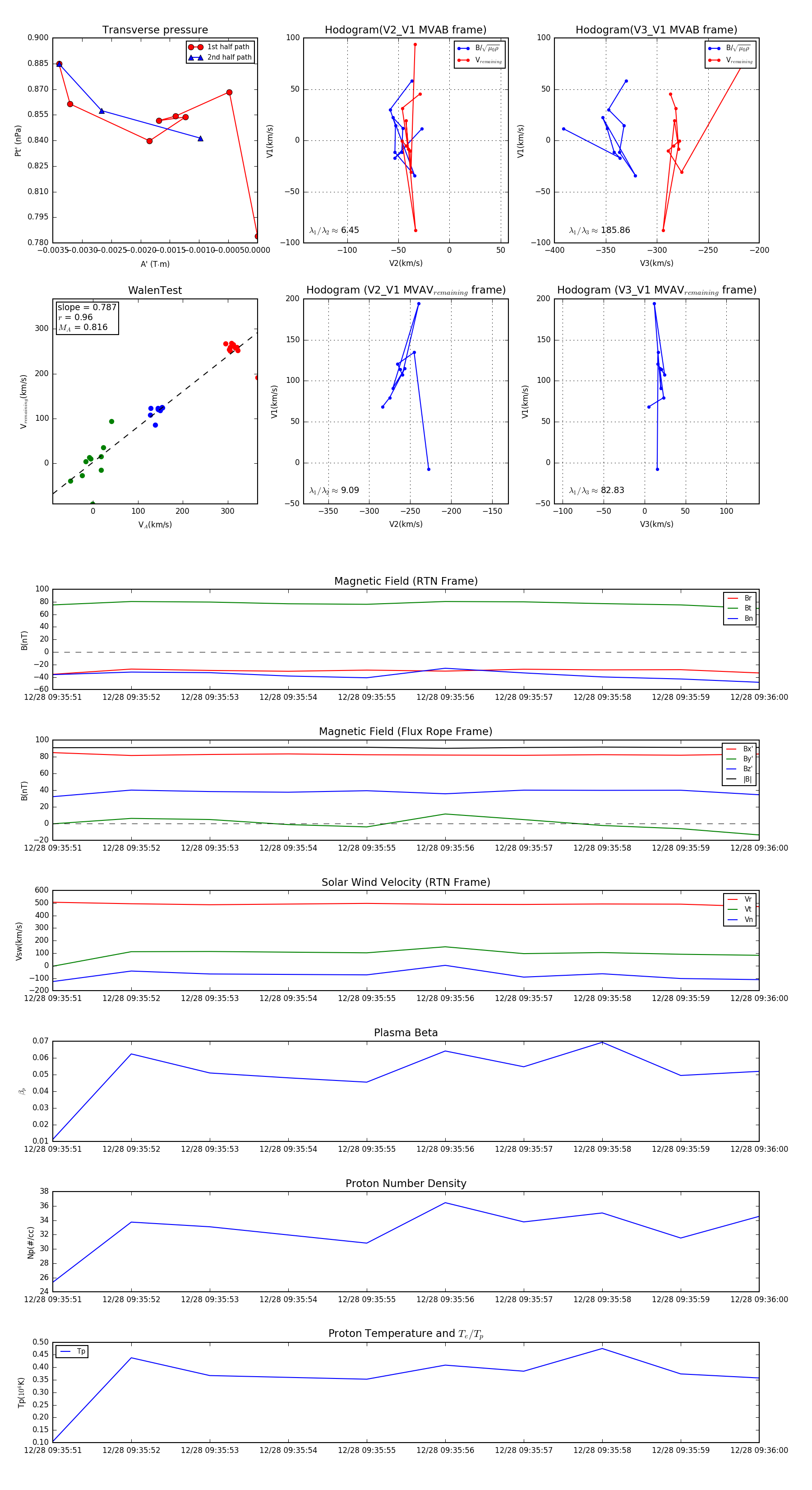
Flux Rope in 2024

Flux Rope Event 2024-12-28 09:35:51 ~ 2024-12-28 09:36:00 (10 seconds)


plot