HOME   LIST
‹–   –›

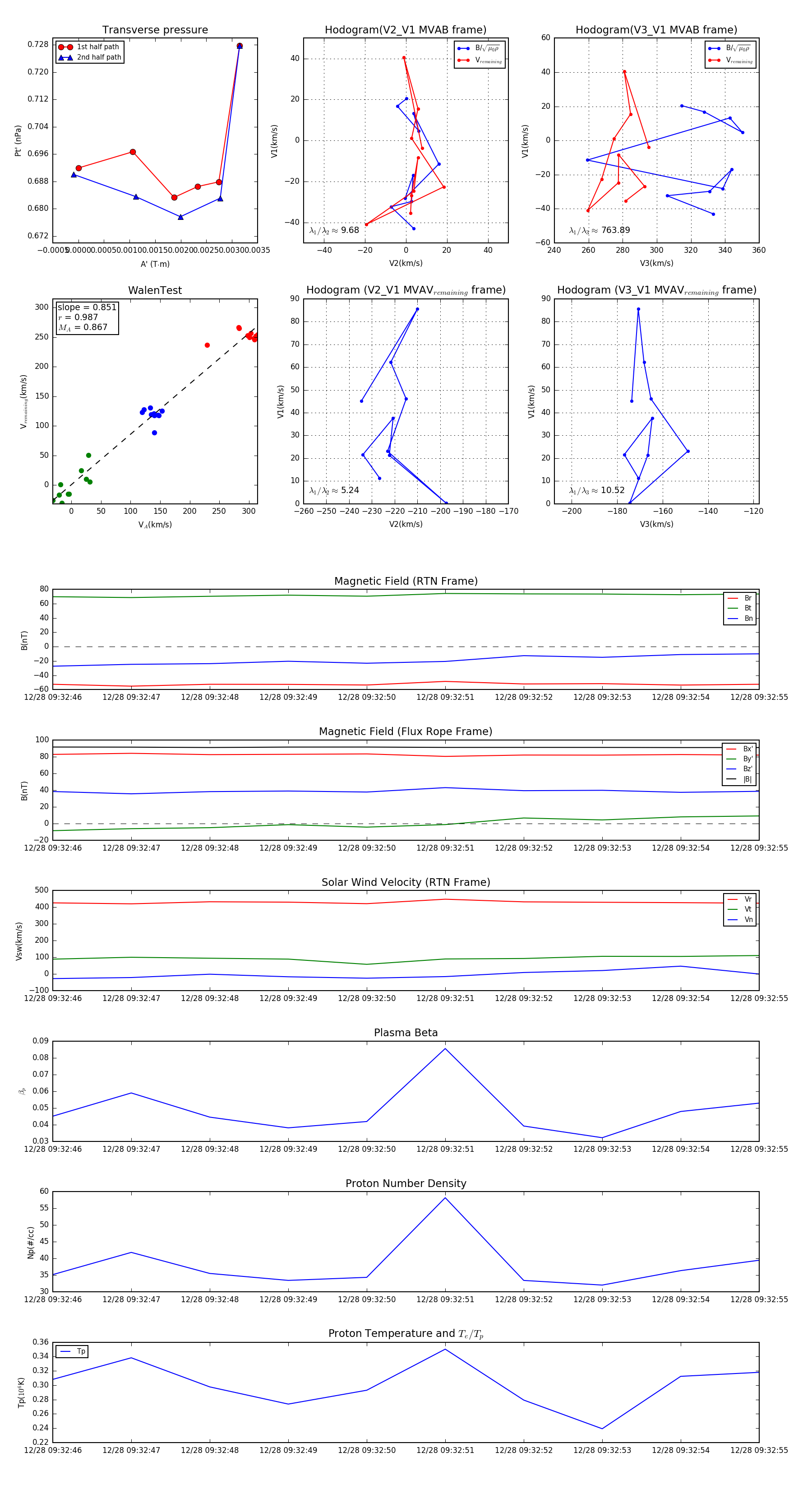
Flux Rope in 2024

Flux Rope Event 2024-12-28 09:32:46 ~ 2024-12-28 09:32:55 (10 seconds)


plot