HOME   LIST
‹–   –›

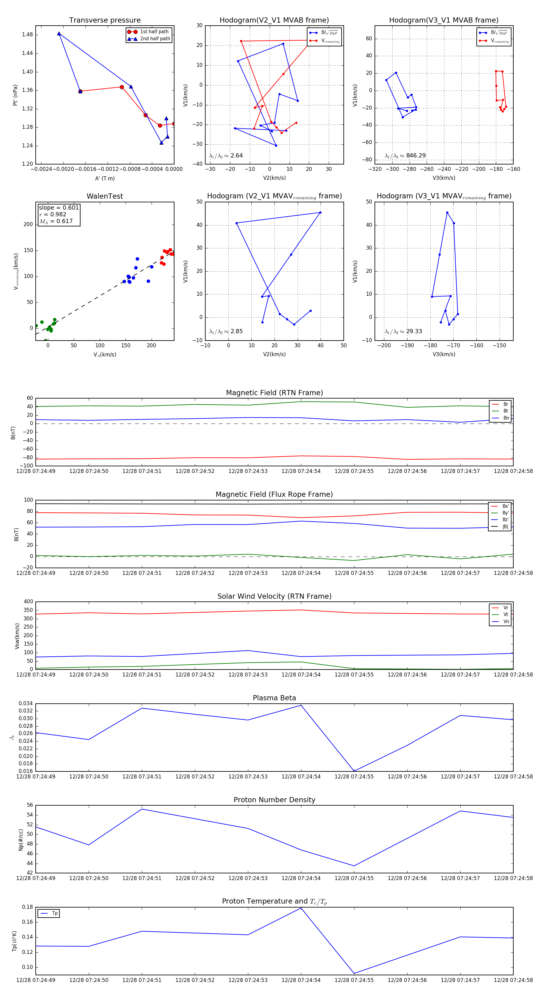
Flux Rope in 2024

Flux Rope Event 2024-12-28 07:24:49 ~ 2024-12-28 07:24:58 (10 seconds)


plot