HOME   LIST
‹–   –›

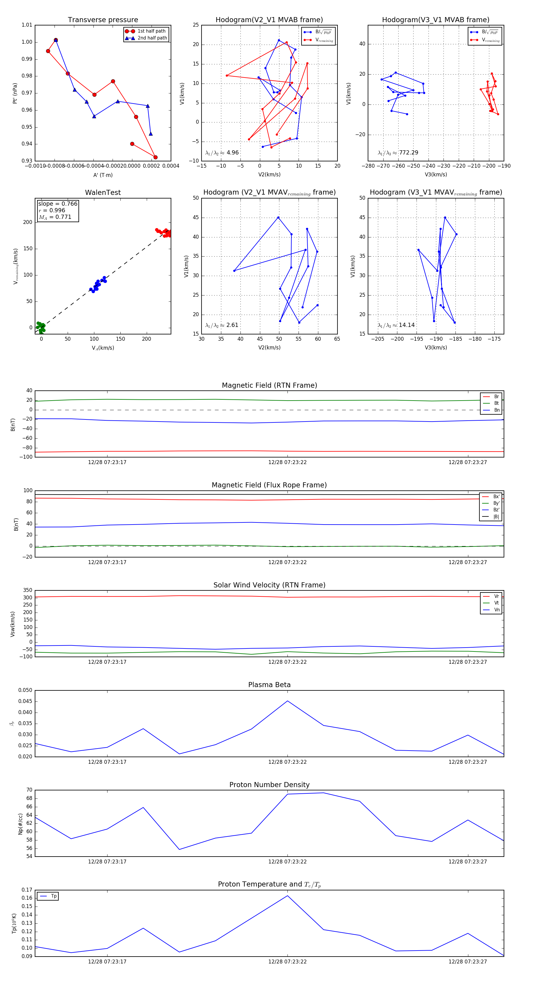
Flux Rope in 2024

Flux Rope Event 2024-12-28 07:23:15 ~ 2024-12-28 07:23:28 (14 seconds)


plot