HOME   LIST
‹–   –›

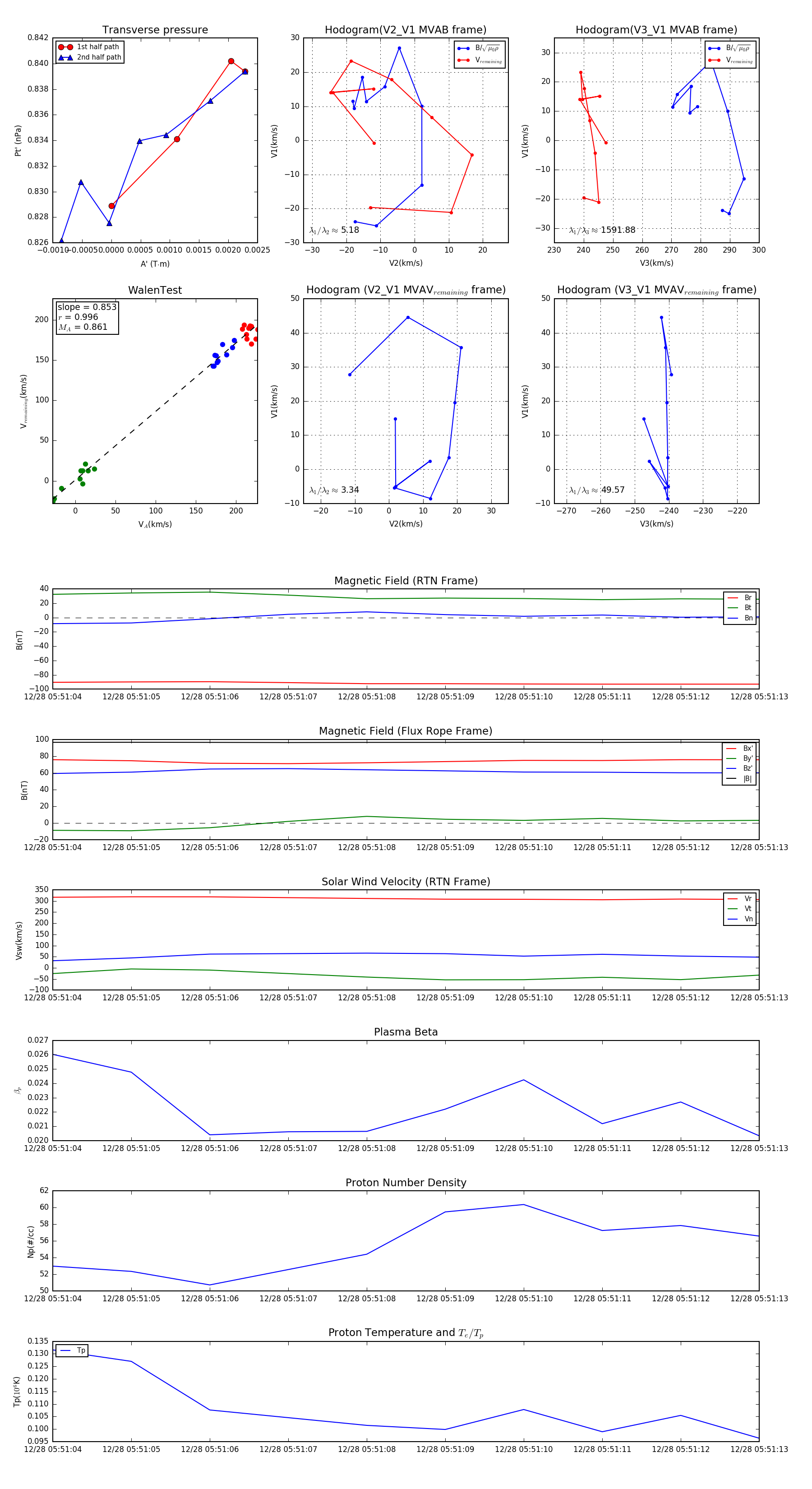
Flux Rope in 2024

Flux Rope Event 2024-12-28 05:51:04 ~ 2024-12-28 05:51:13 (10 seconds)


plot