HOME   LIST
‹–   –›

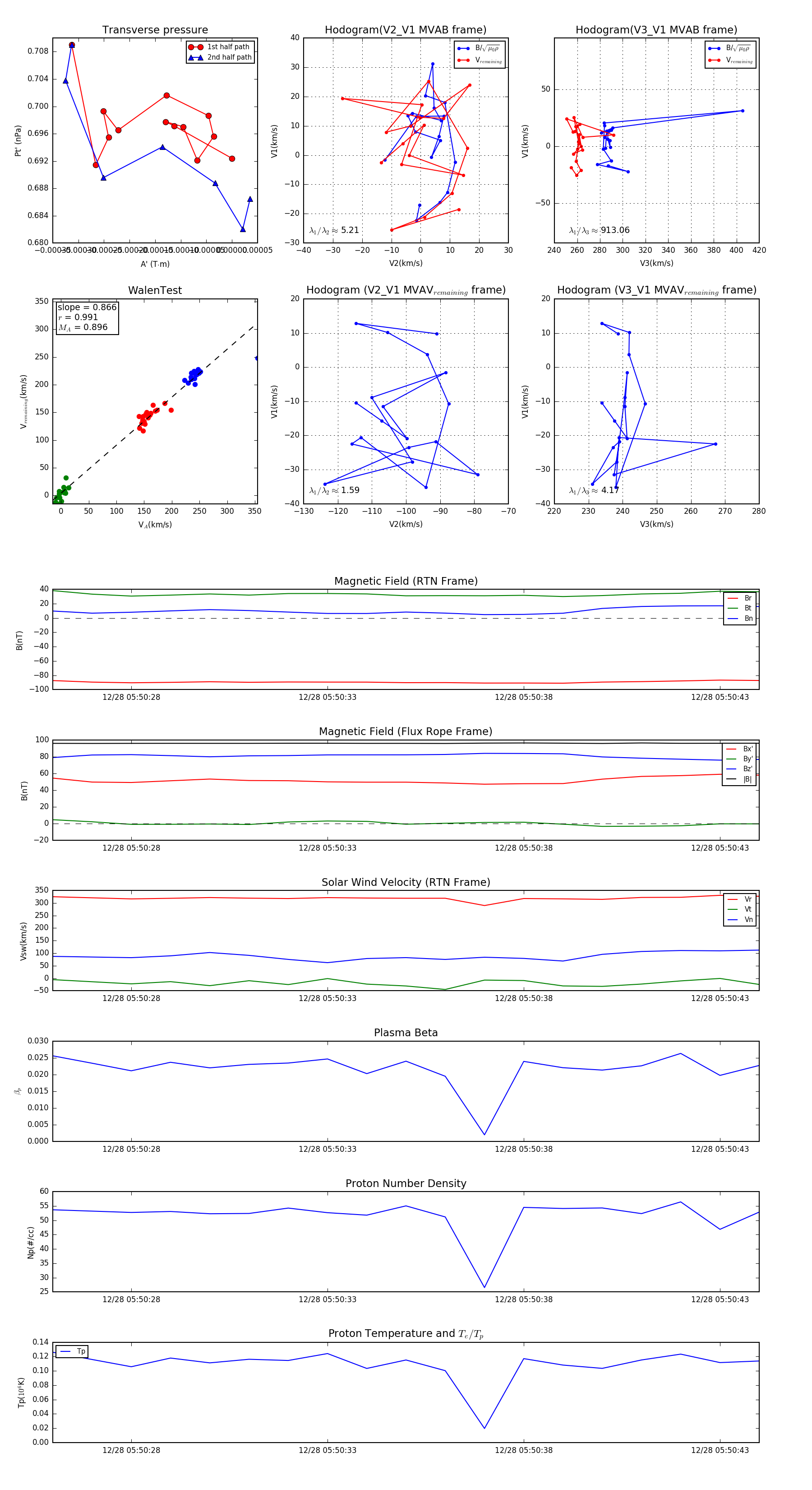
Flux Rope in 2024

Flux Rope Event 2024-12-28 05:50:26 ~ 2024-12-28 05:50:44 (19 seconds)


plot