HOME   LIST
‹–   –›

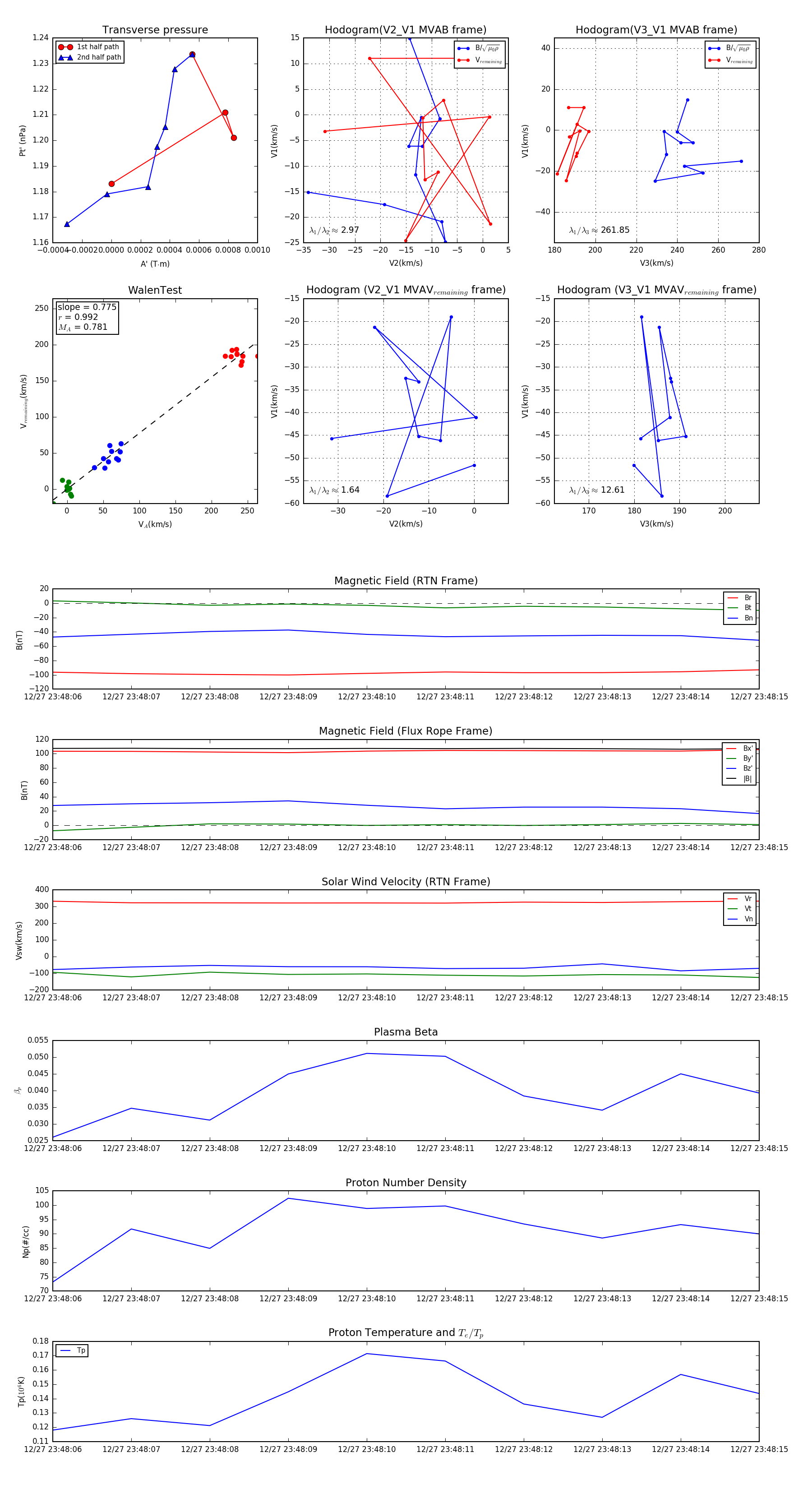
Flux Rope in 2024

Flux Rope Event 2024-12-27 23:48:06 ~ 2024-12-27 23:48:15 (10 seconds)


plot