HOME   LIST
‹–   –›

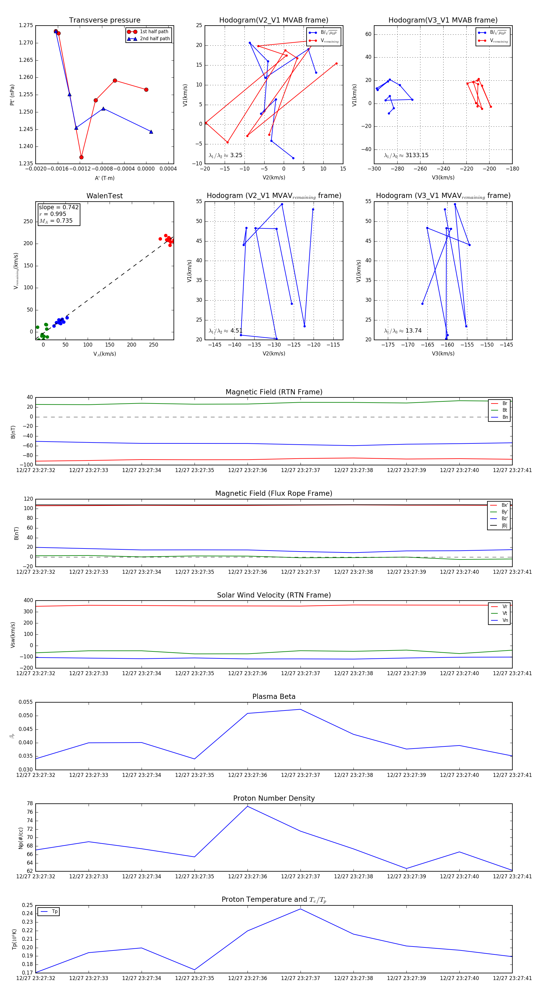
Flux Rope in 2024

Flux Rope Event 2024-12-27 23:27:32 ~ 2024-12-27 23:27:41 (10 seconds)


plot