HOME   LIST
‹–   –›

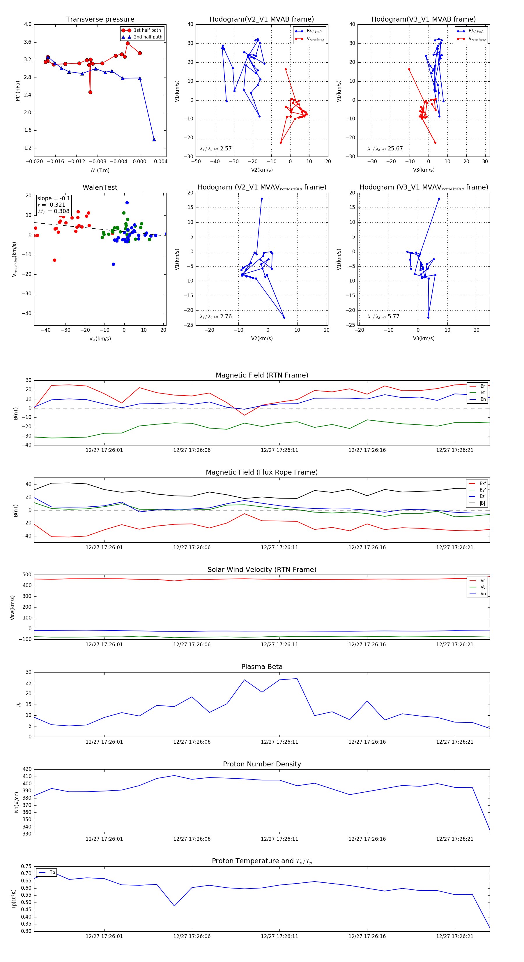
Flux Rope in 2024

Flux Rope Event 2024-12-27 17:25:57 ~ 2024-12-27 17:26:23 (27 seconds)


plot