HOME   LIST
‹–   –›

Flux Rope in 2024

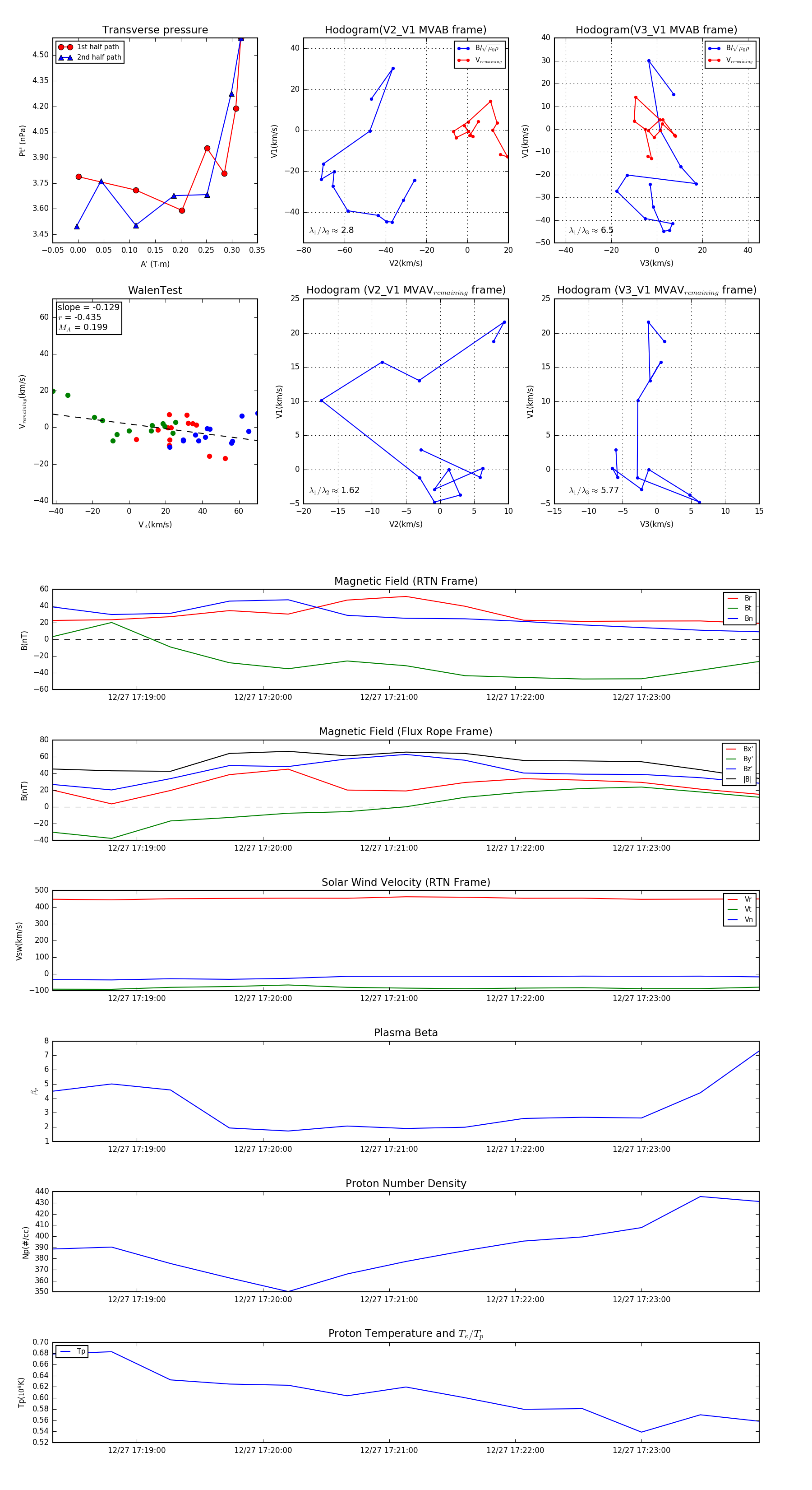
Flux Rope Event 2024-12-27 17:18:20 ~ 2024-12-27 17:23:56 (337 seconds)


plot