HOME   LIST
‹–   –›

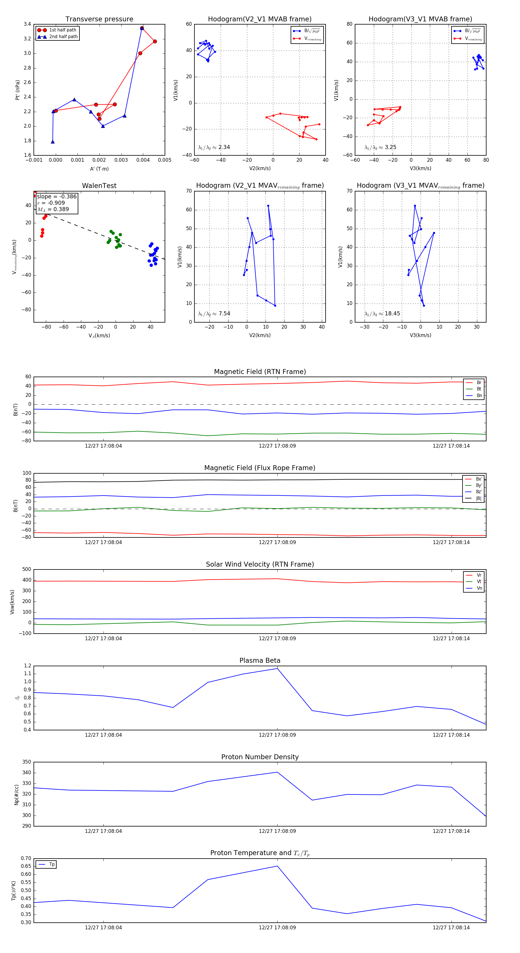
Flux Rope in 2024

Flux Rope Event 2024-12-27 17:08:02 ~ 2024-12-27 17:08:15 (14 seconds)


plot