HOME   LIST
‹–   –›

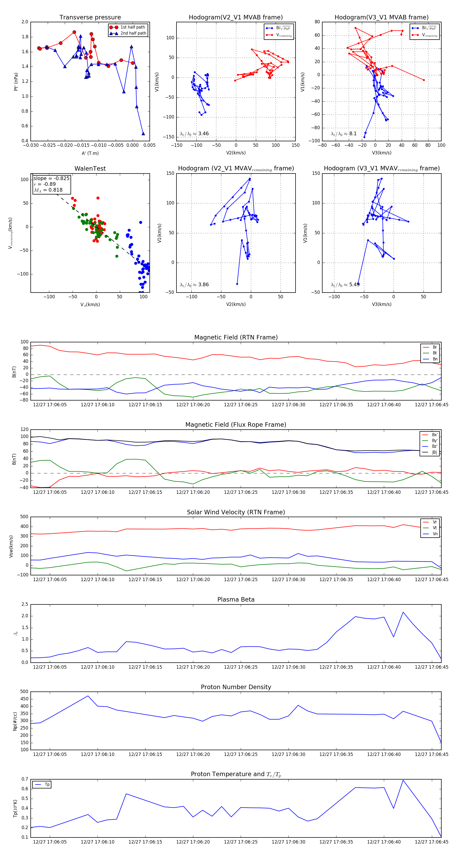
Flux Rope in 2024

Flux Rope Event 2024-12-27 17:06:03 ~ 2024-12-27 17:06:46 (44 seconds)


plot