HOME   LIST
‹–   –›

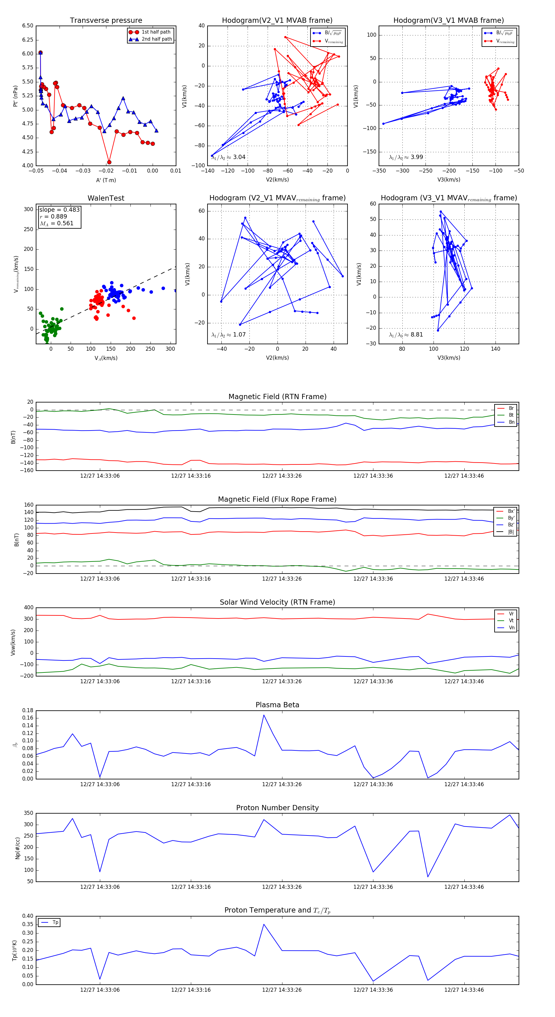
Flux Rope in 2024

Flux Rope Event 2024-12-27 14:32:59 ~ 2024-12-27 14:33:52 (54 seconds)


plot