HOME   LIST
‹–   –›

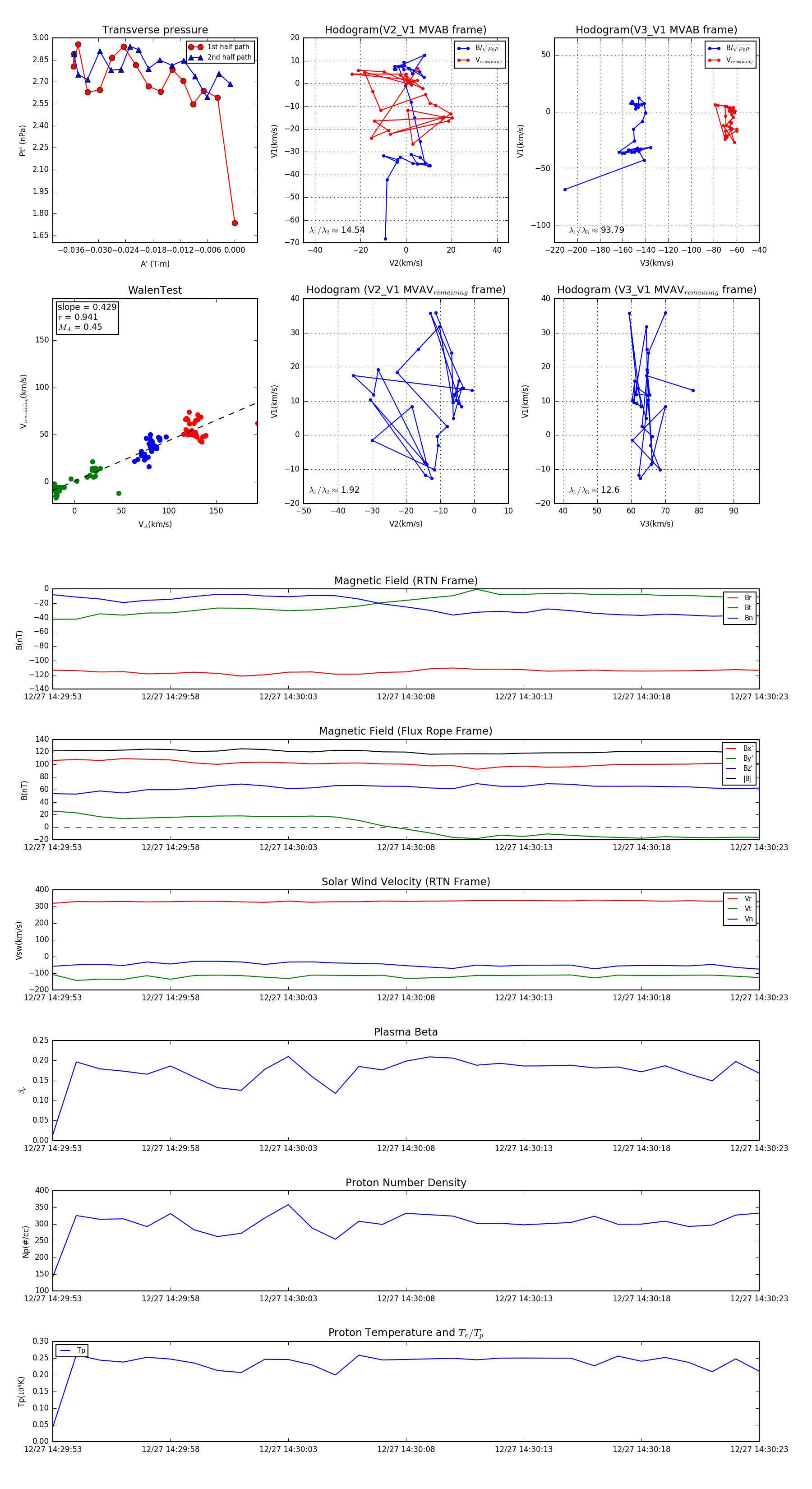
Flux Rope in 2024

Flux Rope Event 2024-12-27 14:29:53 ~ 2024-12-27 14:30:23 (31 seconds)


plot