HOME   LIST
‹–   –›

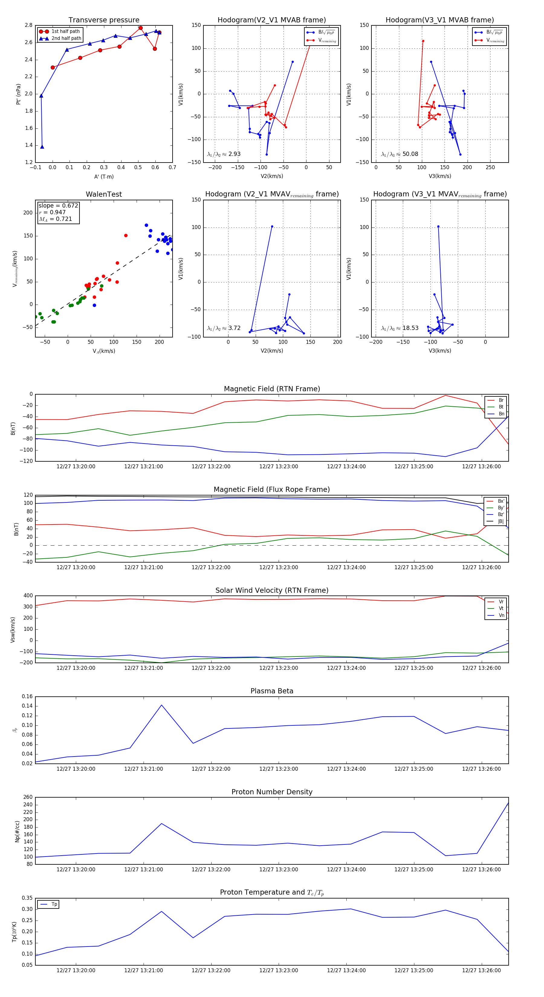
Flux Rope in 2024

Flux Rope Event 2024-12-27 13:19:24 ~ 2024-12-27 13:26:24 (421 seconds)


plot