HOME   LIST
‹–   –›

Flux Rope in 2024

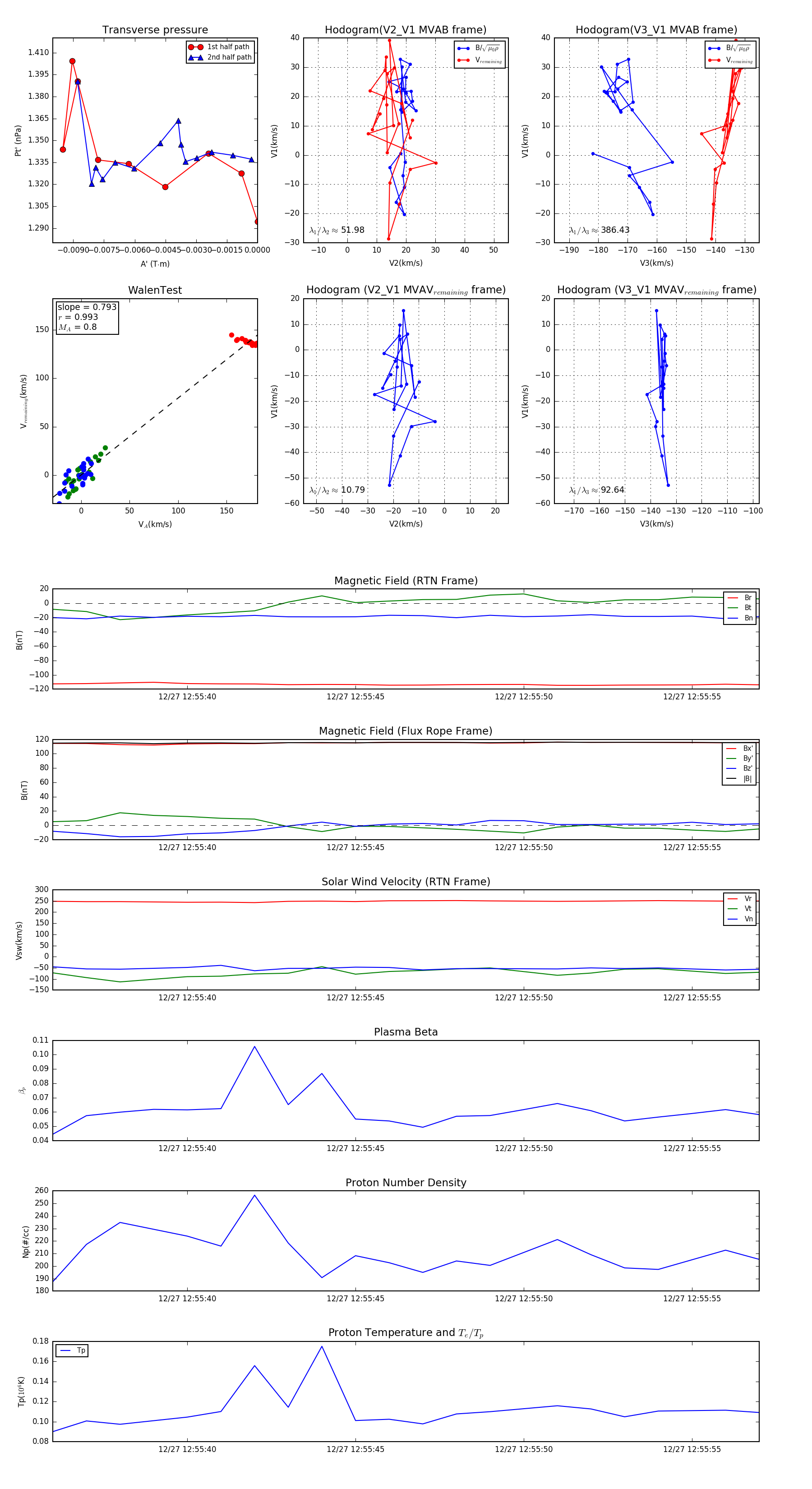
Flux Rope Event 2024-12-27 12:55:36 ~ 2024-12-27 12:55:57 (22 seconds)


plot