HOME   LIST
‹–   –›

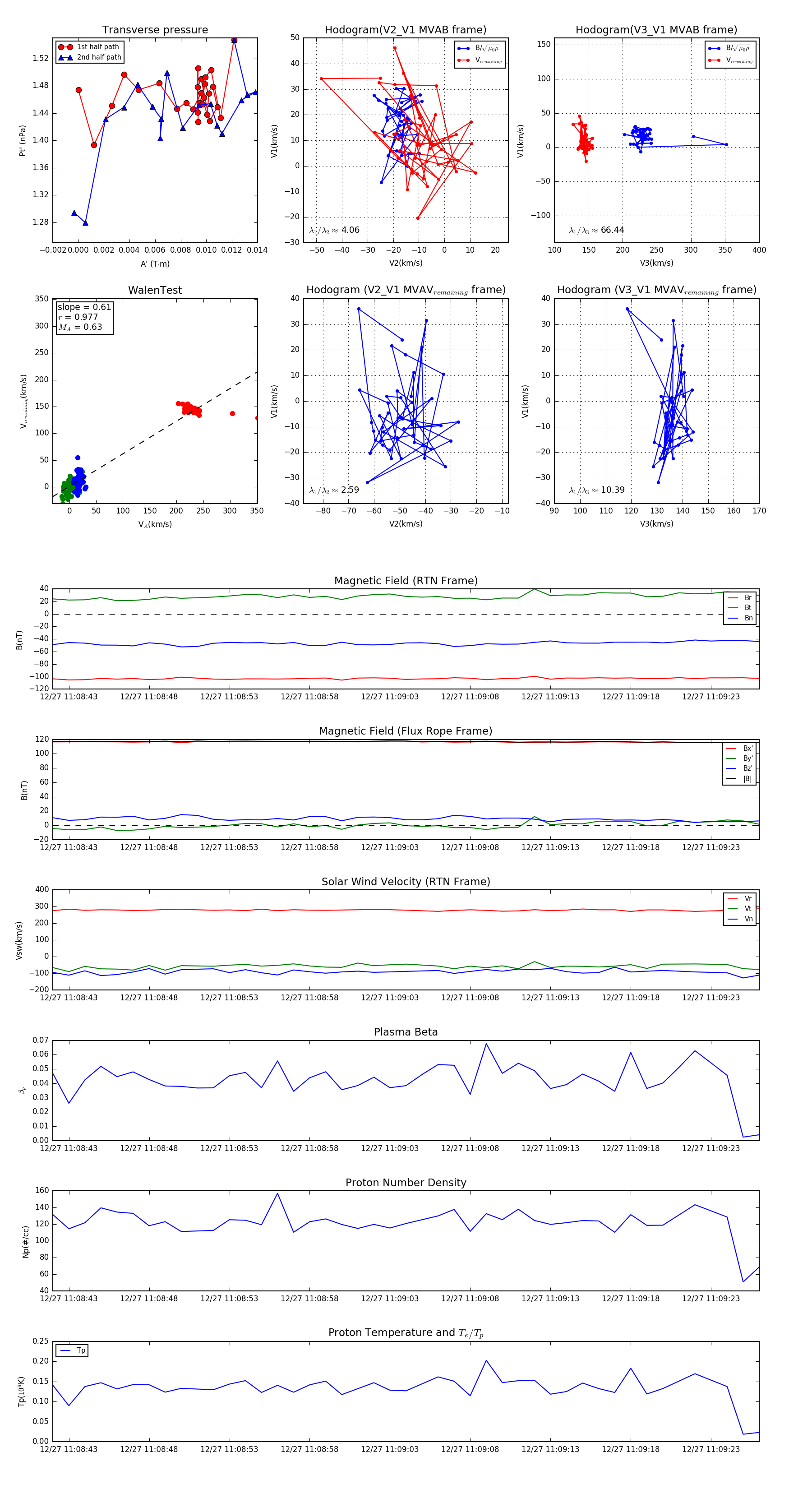
Flux Rope in 2024

Flux Rope Event 2024-12-27 11:08:42 ~ 2024-12-27 11:09:26 (45 seconds)


plot