HOME   LIST
‹–   –›

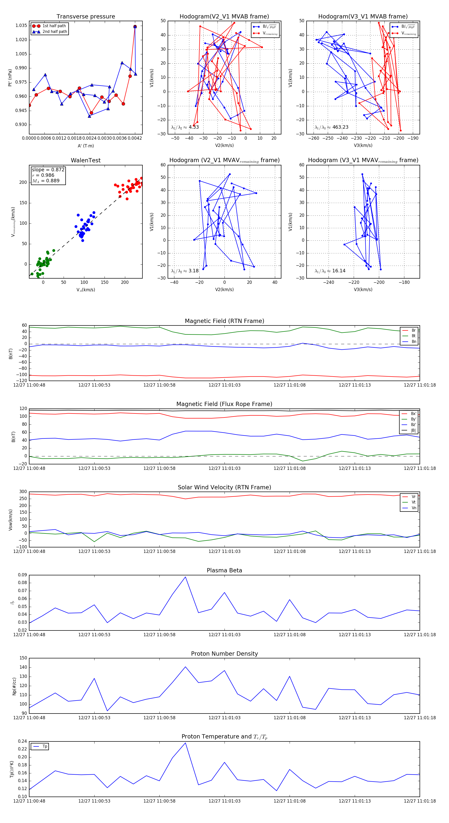
Flux Rope in 2024

Flux Rope Event 2024-12-27 11:00:48 ~ 2024-12-27 11:01:18 (31 seconds)


plot