HOME   LIST
‹–   –›

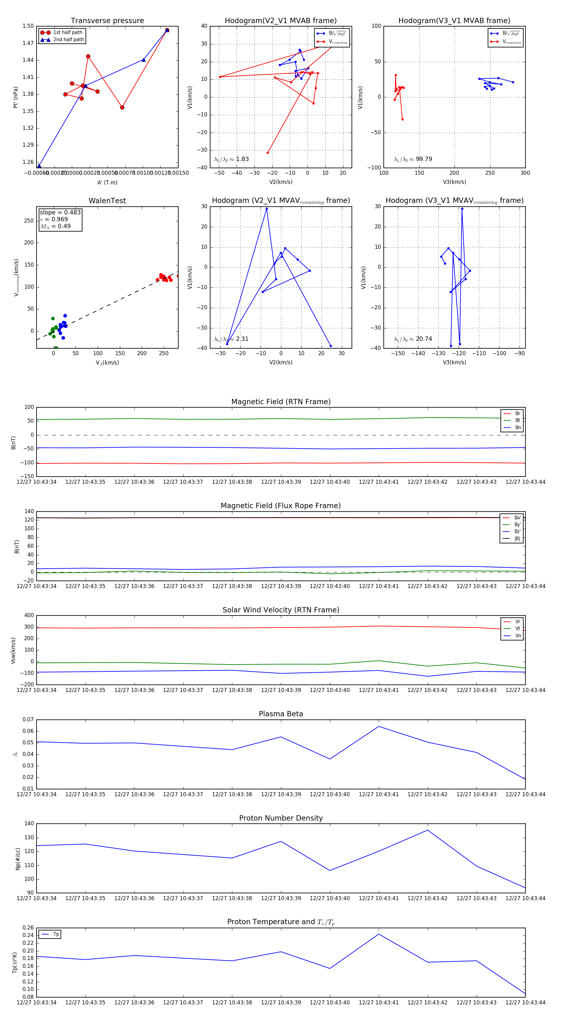
Flux Rope in 2024

Flux Rope Event 2024-12-27 10:43:34 ~ 2024-12-27 10:43:44 (11 seconds)


plot