HOME   LIST
‹–   –›

Flux Rope in 2024

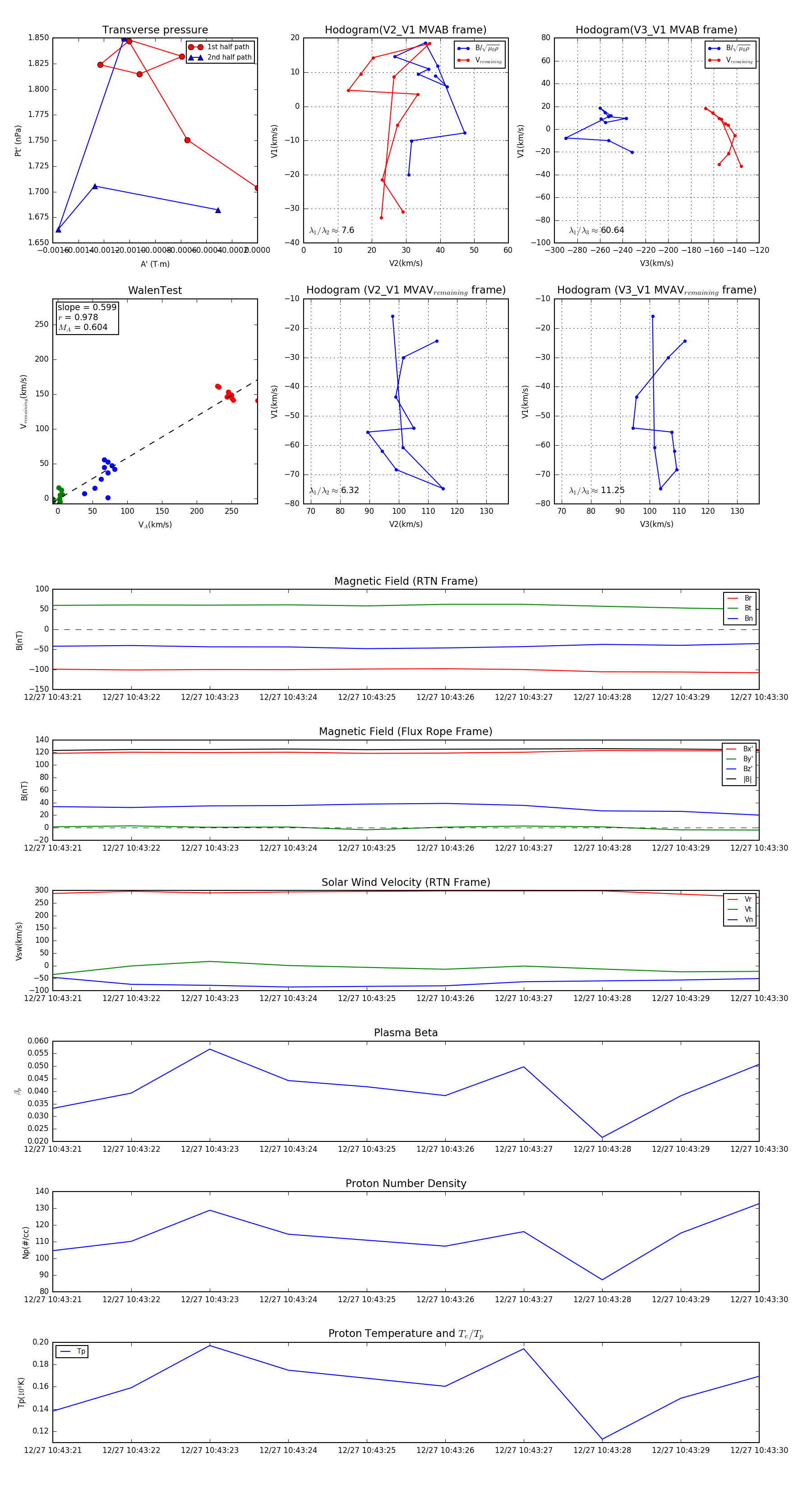
Flux Rope Event 2024-12-27 10:43:21 ~ 2024-12-27 10:43:30 (10 seconds)


plot