HOME   LIST
‹–   –›

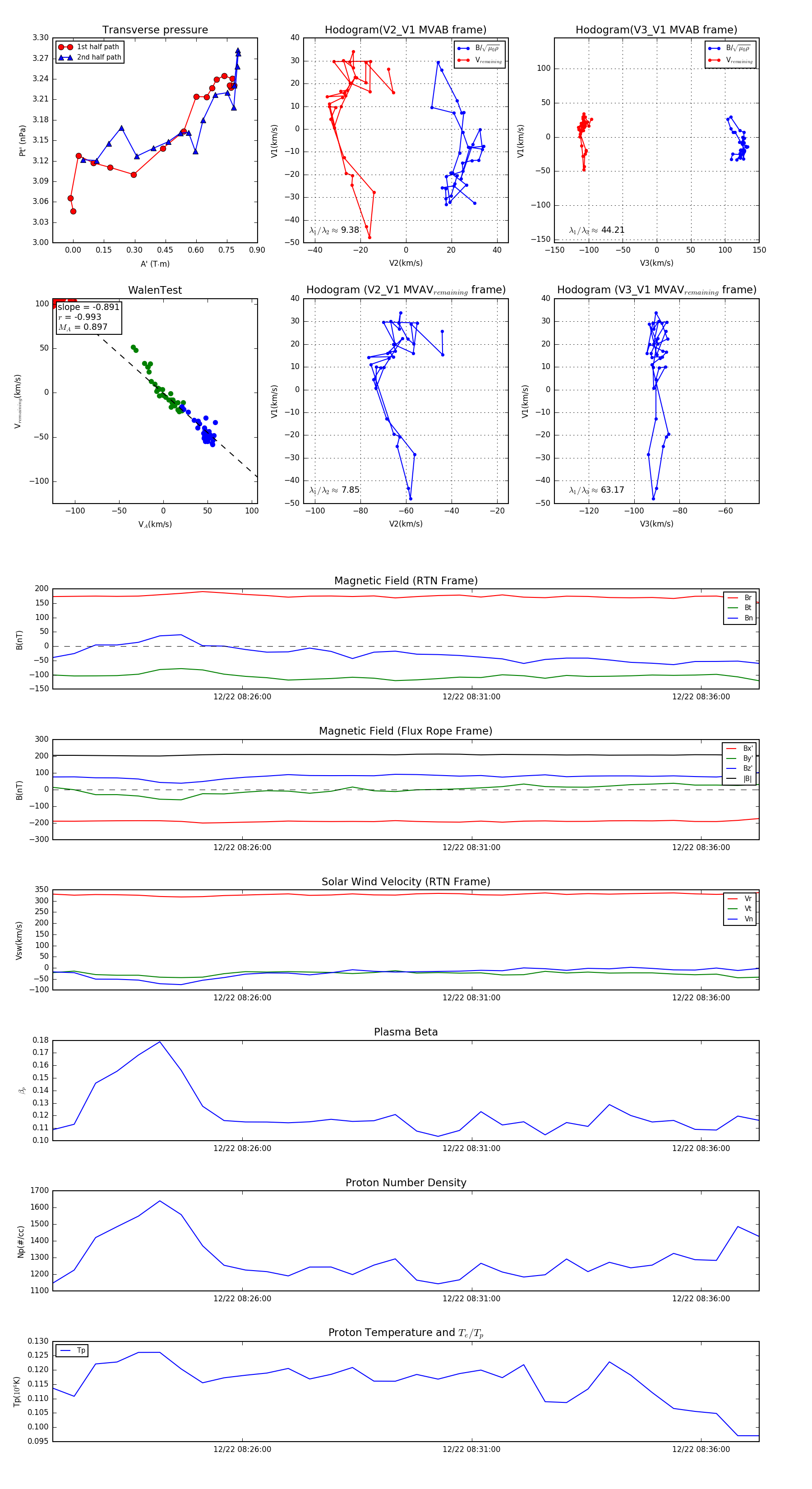
Flux Rope in 2024

Flux Rope Event 2024-12-22 08:21:52 ~ 2024-12-22 08:37:16 (925 seconds)


plot