HOME   LIST
‹–   –›

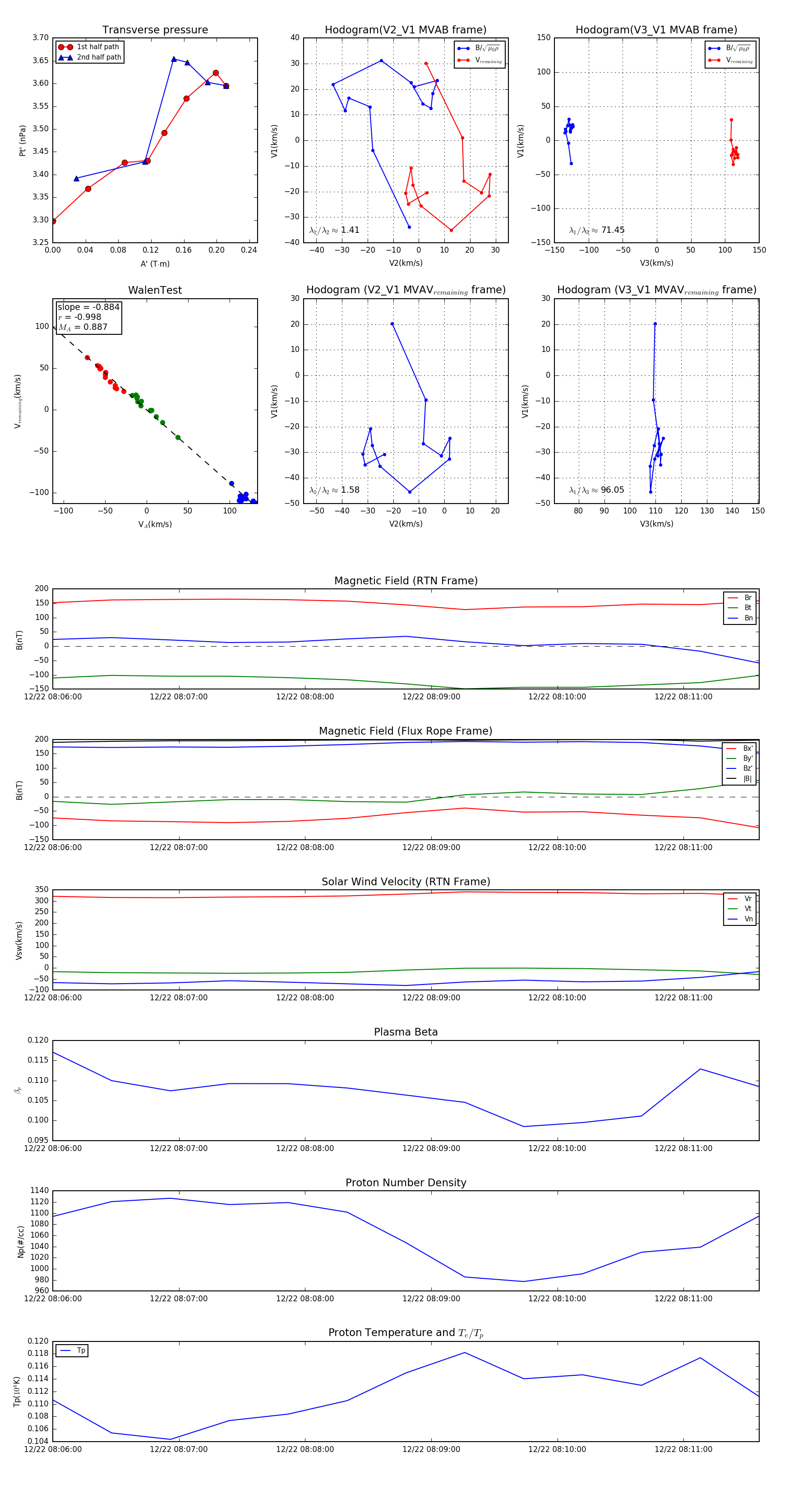
Flux Rope in 2024

Flux Rope Event 2024-12-22 08:06:00 ~ 2024-12-22 08:11:36 (337 seconds)


plot