HOME   LIST
‹–   –›

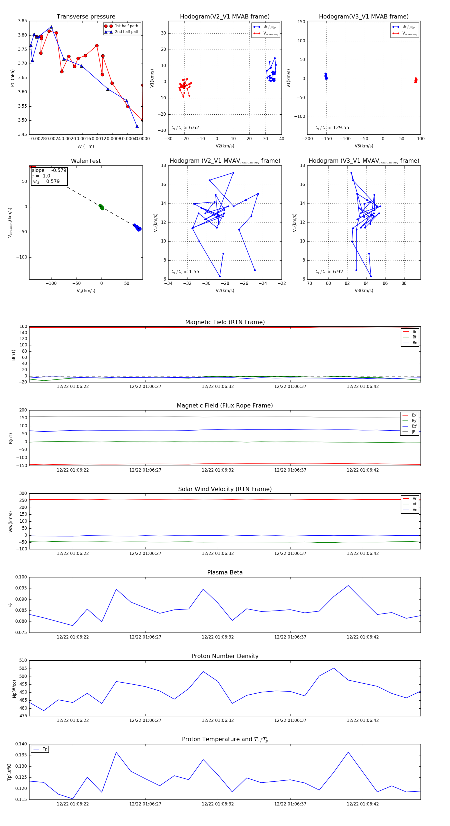
Flux Rope in 2024

Flux Rope Event 2024-12-22 01:06:19 ~ 2024-12-22 01:06:46 (28 seconds)


plot