HOME   LIST
‹–   –›

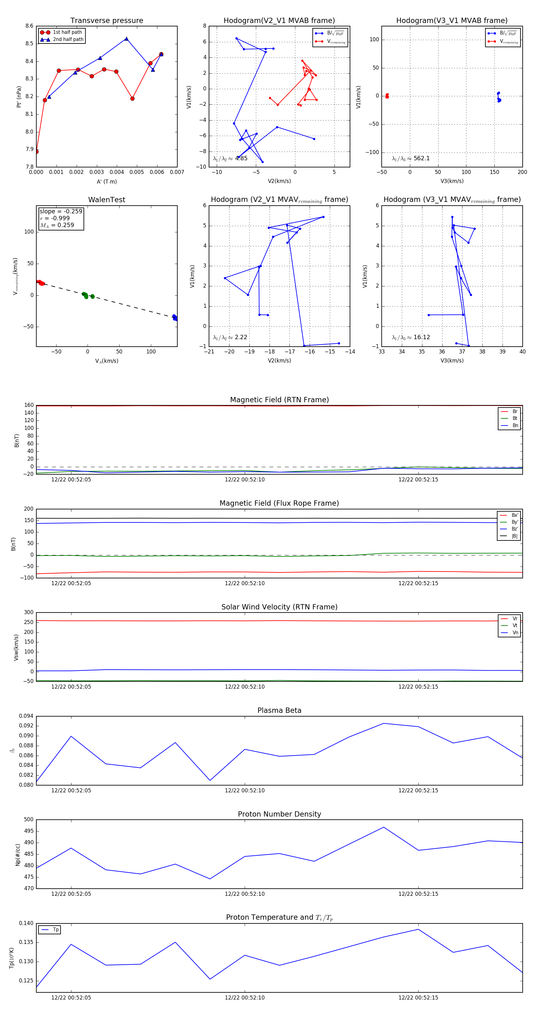
Flux Rope in 2024

Flux Rope Event 2024-12-22 00:52:04 ~ 2024-12-22 00:52:18 (15 seconds)


plot