HOME   LIST
‹–   –›

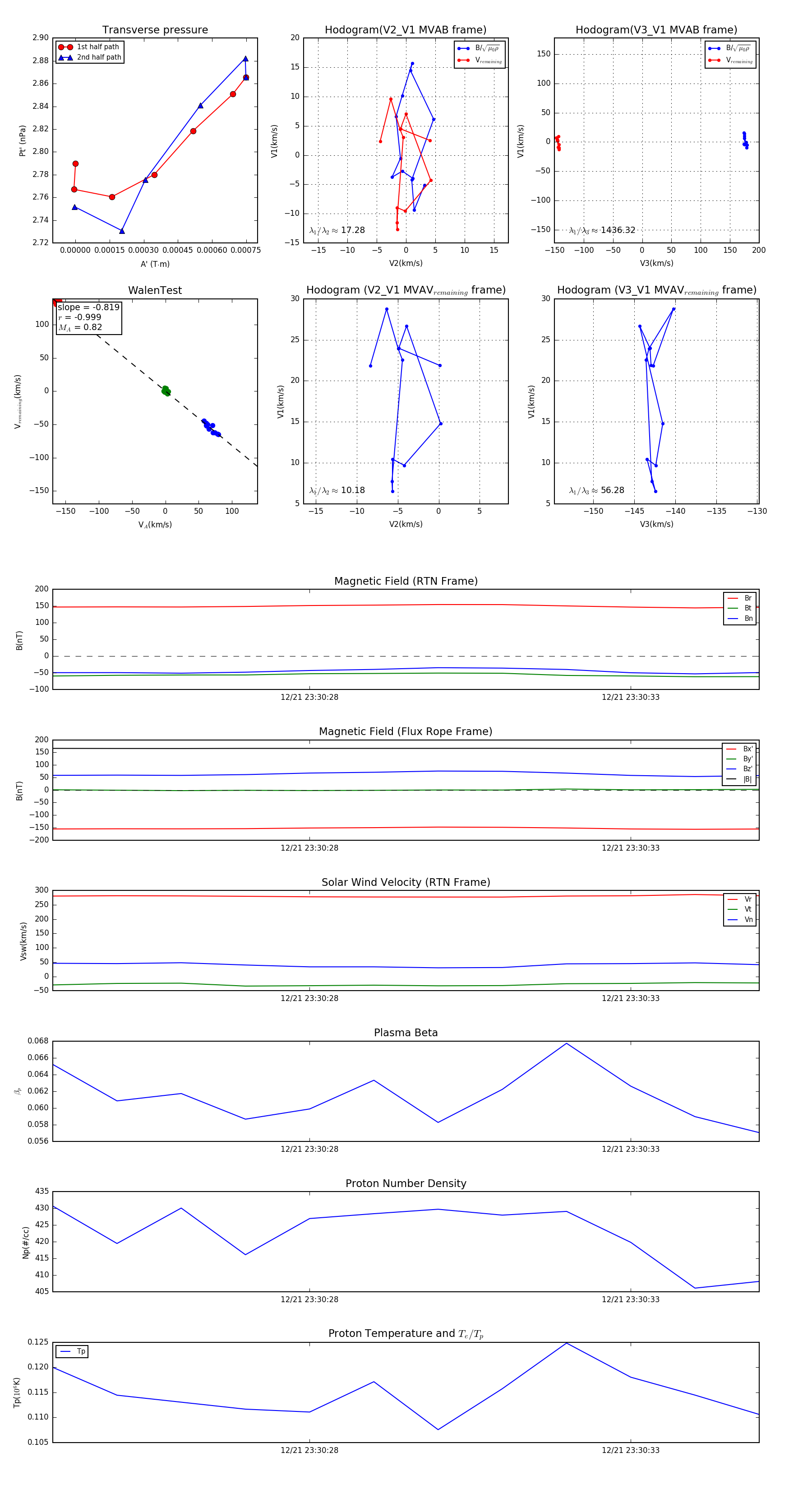
Flux Rope in 2024

Flux Rope Event 2024-12-21 23:30:24 ~ 2024-12-21 23:30:35 (12 seconds)


plot