HOME   LIST
‹–   –›

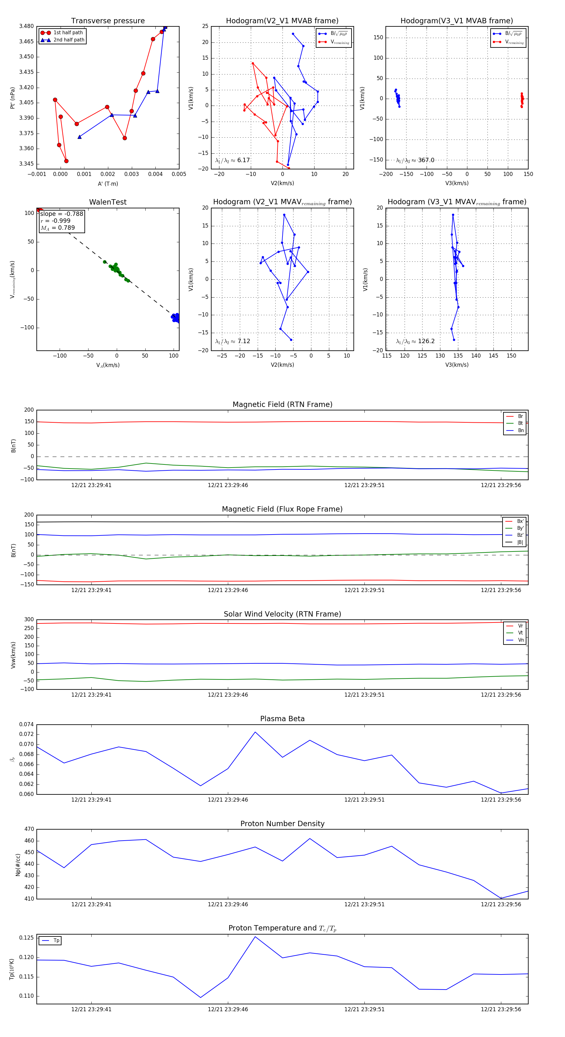
Flux Rope in 2024

Flux Rope Event 2024-12-21 23:29:39 ~ 2024-12-21 23:29:57 (19 seconds)


plot