HOME   LIST
‹–   –›

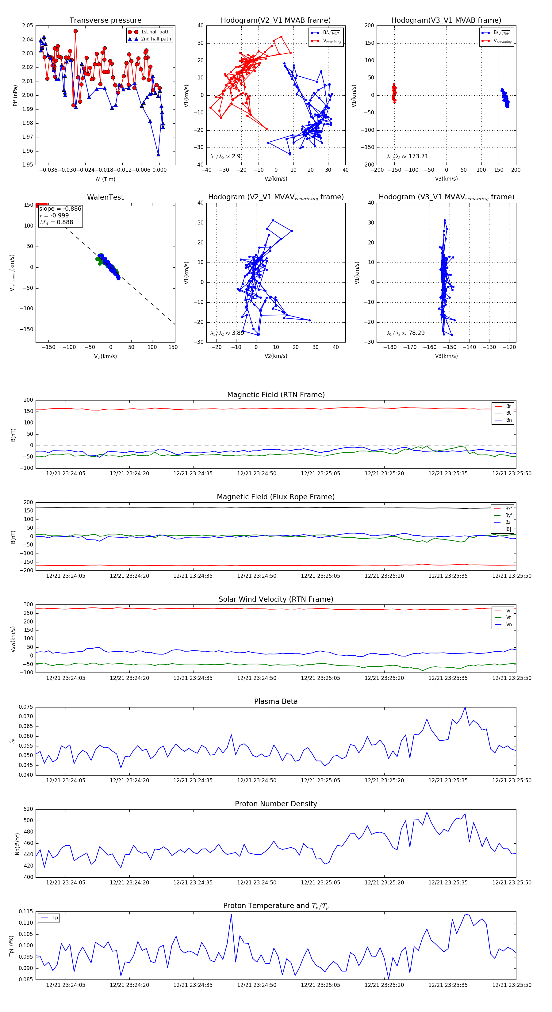
Flux Rope in 2024

Flux Rope Event 2024-12-21 23:23:58 ~ 2024-12-21 23:25:51 (114 seconds)


plot