HOME   LIST
‹–   –›

Flux Rope in 2024

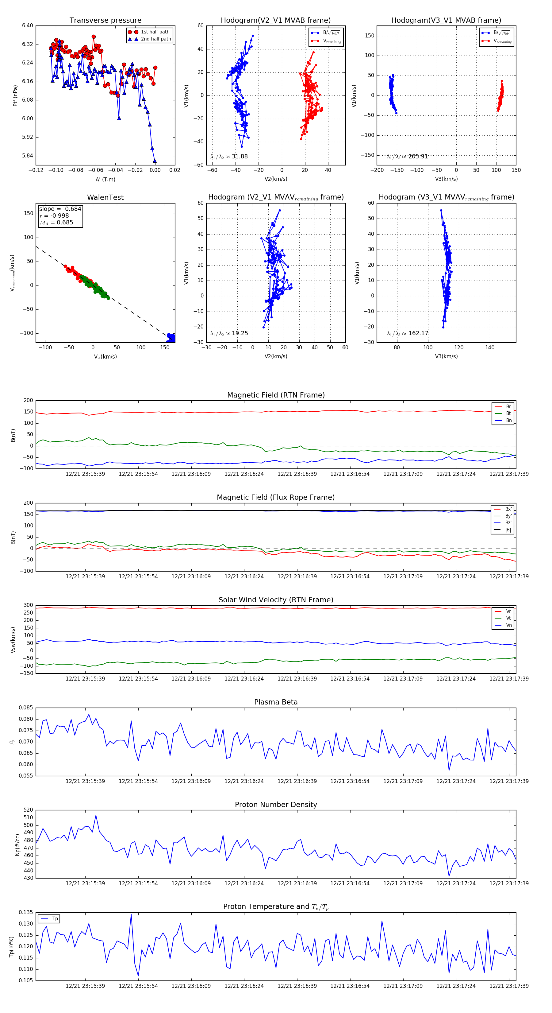
Flux Rope Event 2024-12-21 23:15:25 ~ 2024-12-21 23:17:41 (137 seconds)


plot