HOME   LIST
‹–   –›

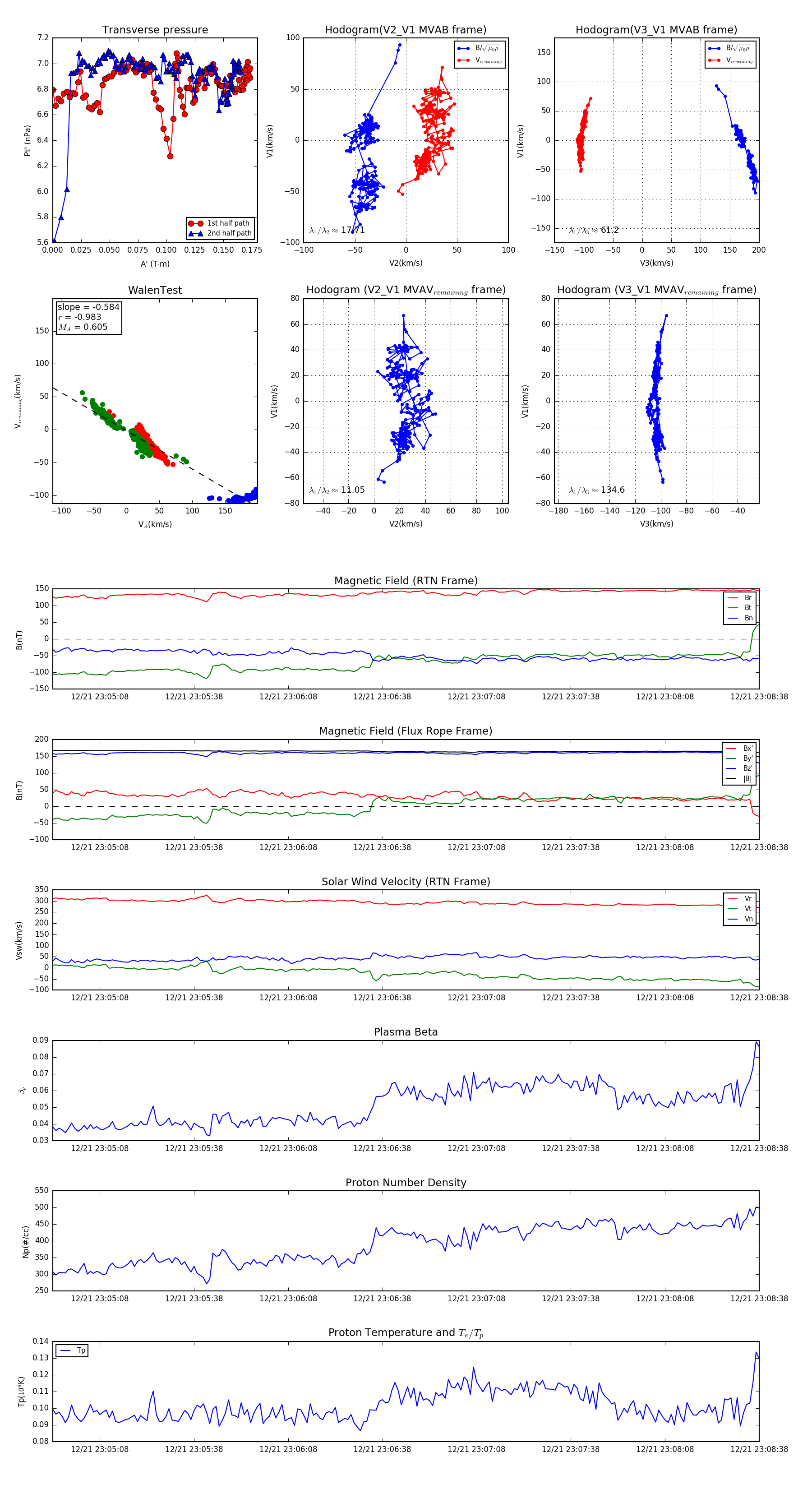
Flux Rope in 2024

Flux Rope Event 2024-12-21 23:04:53 ~ 2024-12-21 23:08:38 (226 seconds)


plot