HOME   LIST
‹–   –›

Flux Rope in 2024

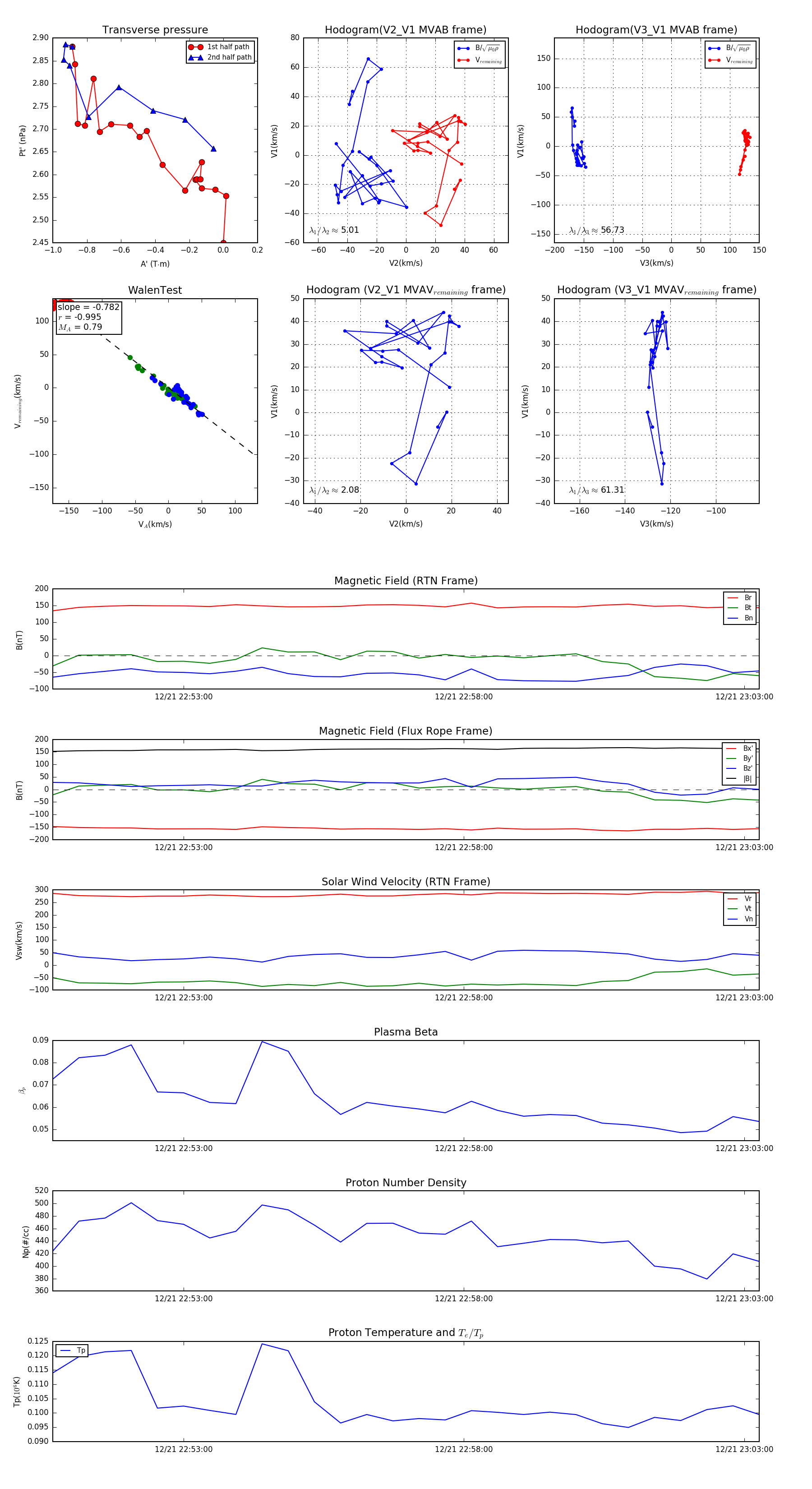
Flux Rope Event 2024-12-21 22:50:40 ~ 2024-12-21 23:03:16 (757 seconds)


plot