HOME   LIST
‹–   –›

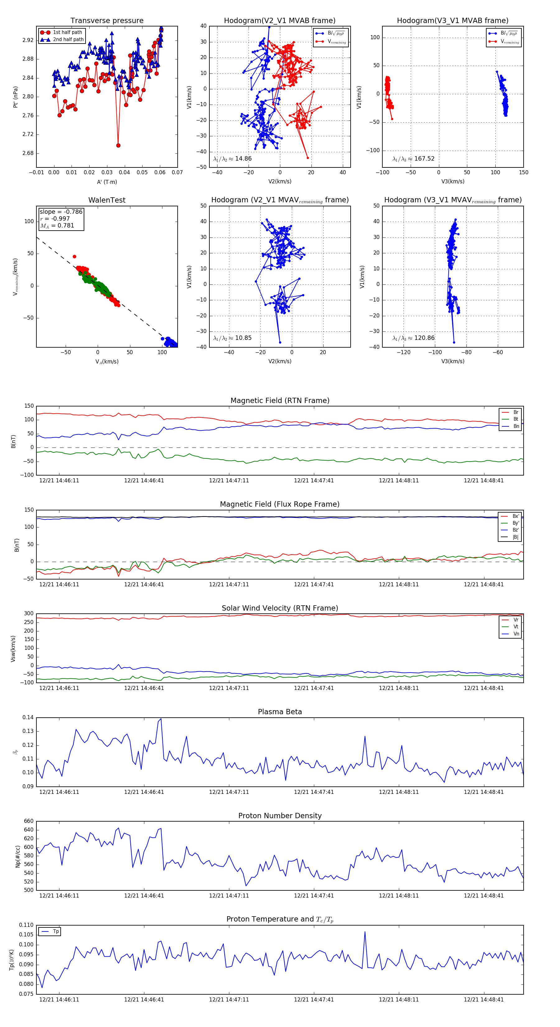
Flux Rope in 2024

Flux Rope Event 2024-12-21 14:46:03 ~ 2024-12-21 14:48:55 (173 seconds)


plot