HOME   LIST
‹–   –›

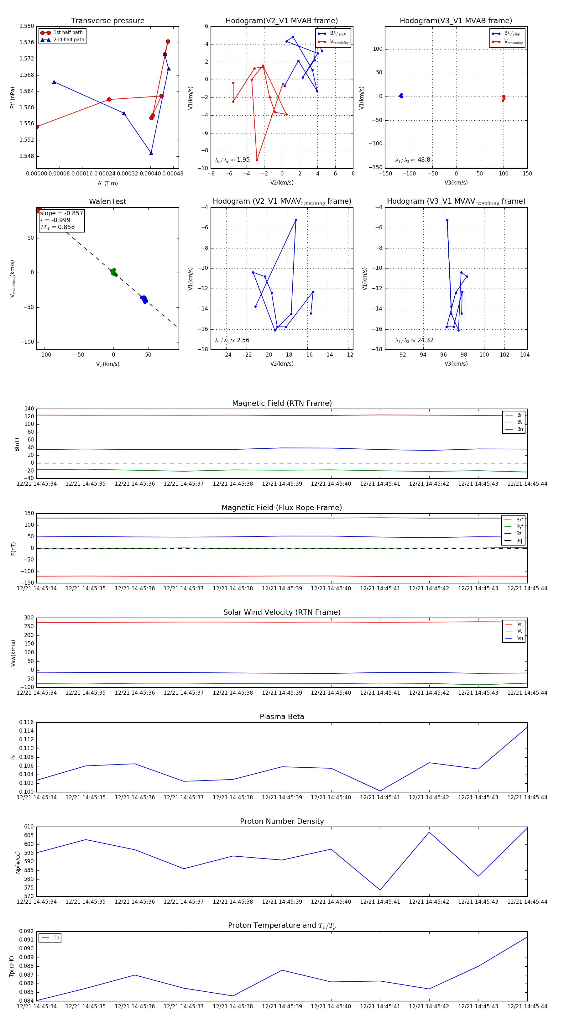
Flux Rope in 2024

Flux Rope Event 2024-12-21 14:45:34 ~ 2024-12-21 14:45:44 (11 seconds)


plot