HOME   LIST
‹–   –›

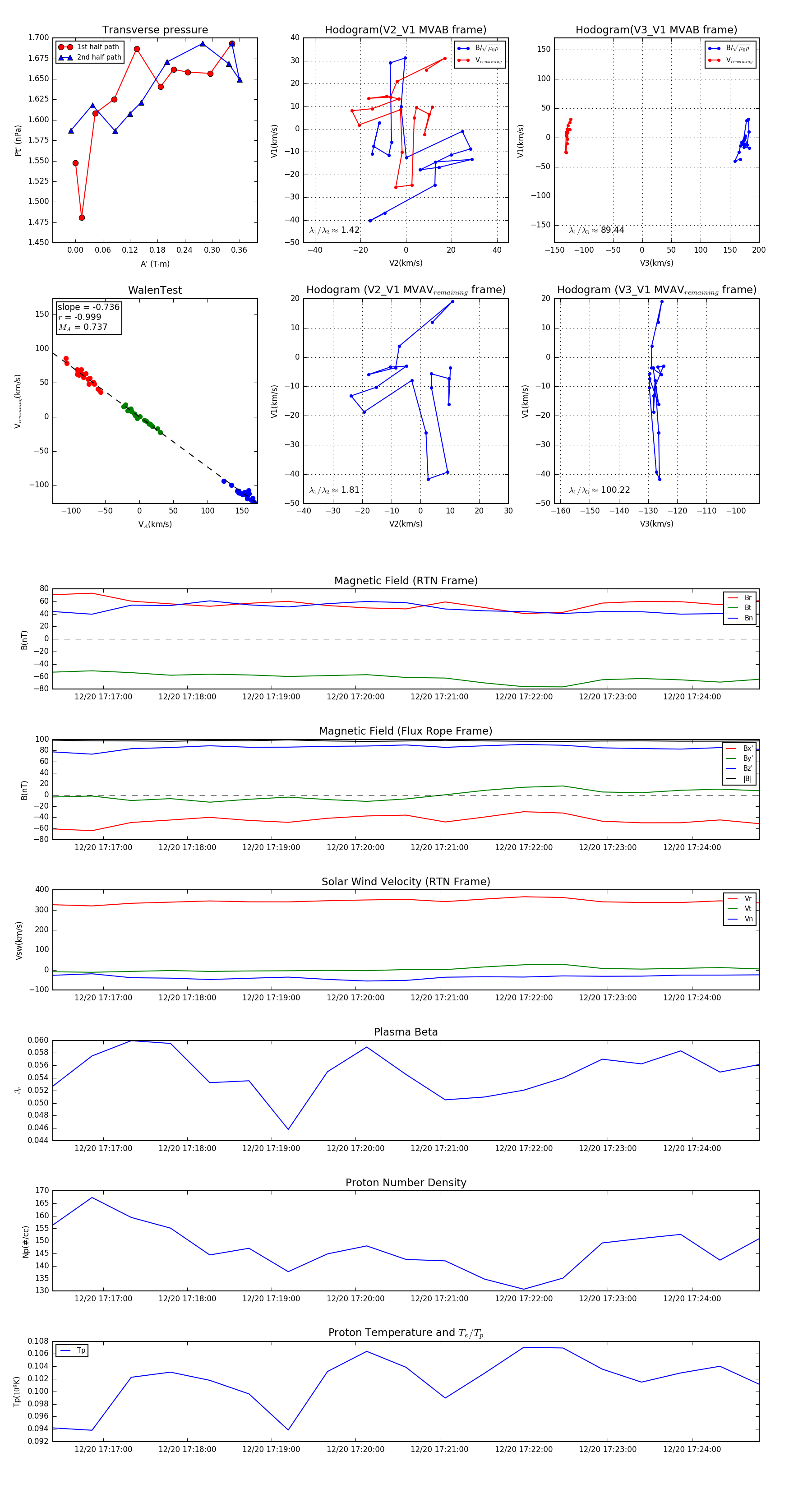
Flux Rope in 2024

Flux Rope Event 2024-12-20 17:16:24 ~ 2024-12-20 17:24:48 (505 seconds)


plot