HOME   LIST
‹–   –›

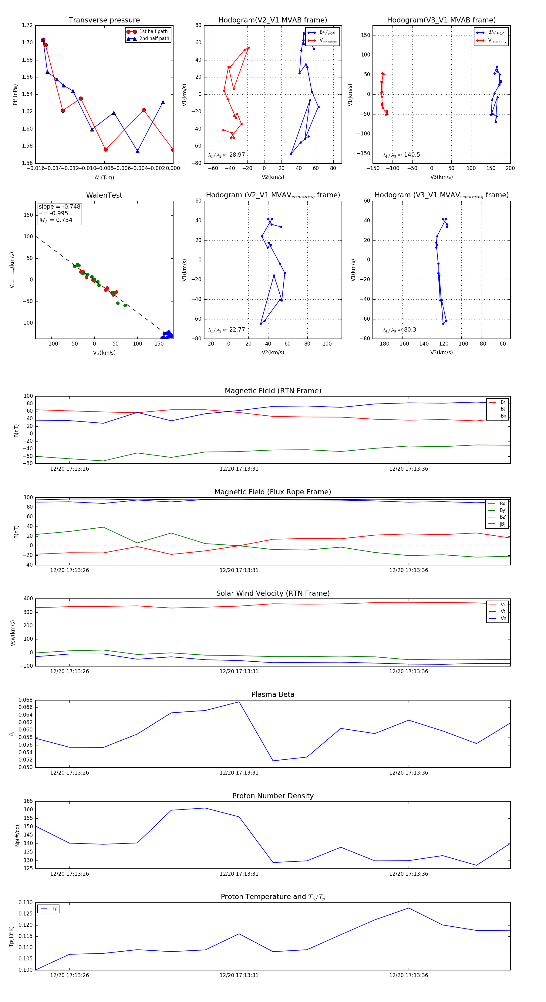
Flux Rope in 2024

Flux Rope Event 2024-12-20 17:13:25 ~ 2024-12-20 17:13:39 (15 seconds)


plot