HOME   LIST
‹–   –›

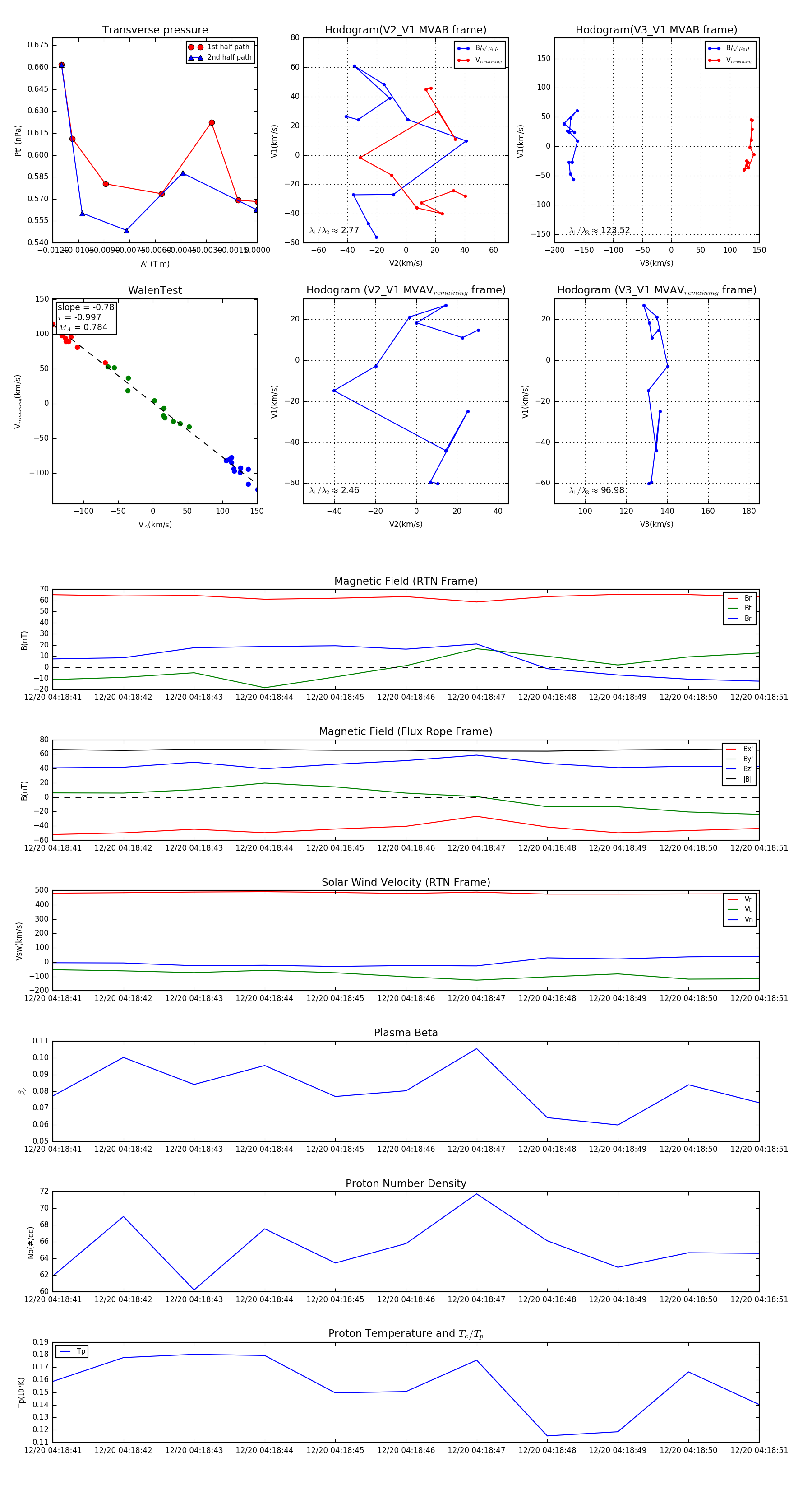
Flux Rope in 2024

Flux Rope Event 2024-12-20 04:18:41 ~ 2024-12-20 04:18:51 (11 seconds)


plot