HOME   LIST
‹–   –›

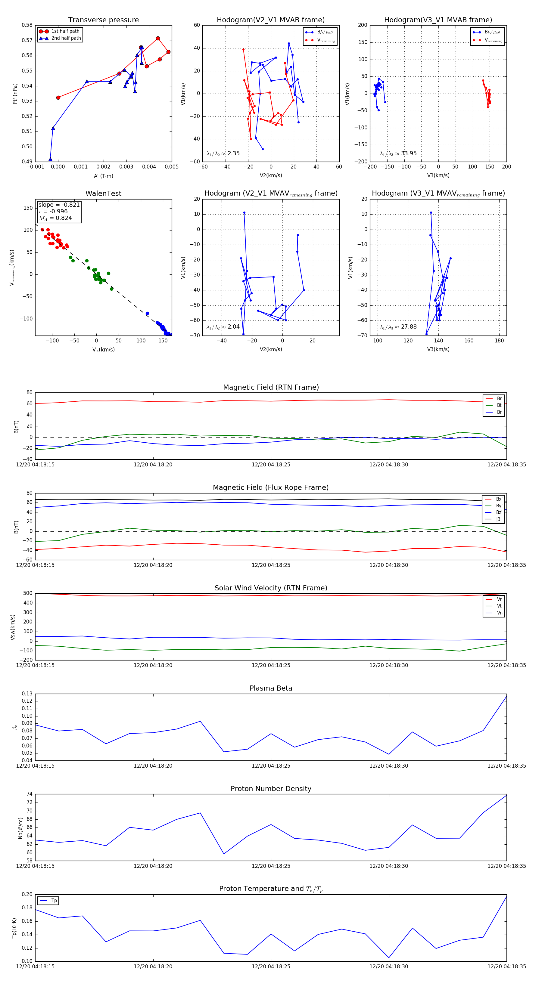
Flux Rope in 2024

Flux Rope Event 2024-12-20 04:18:15 ~ 2024-12-20 04:18:35 (21 seconds)


plot