HOME   LIST
‹–   –›

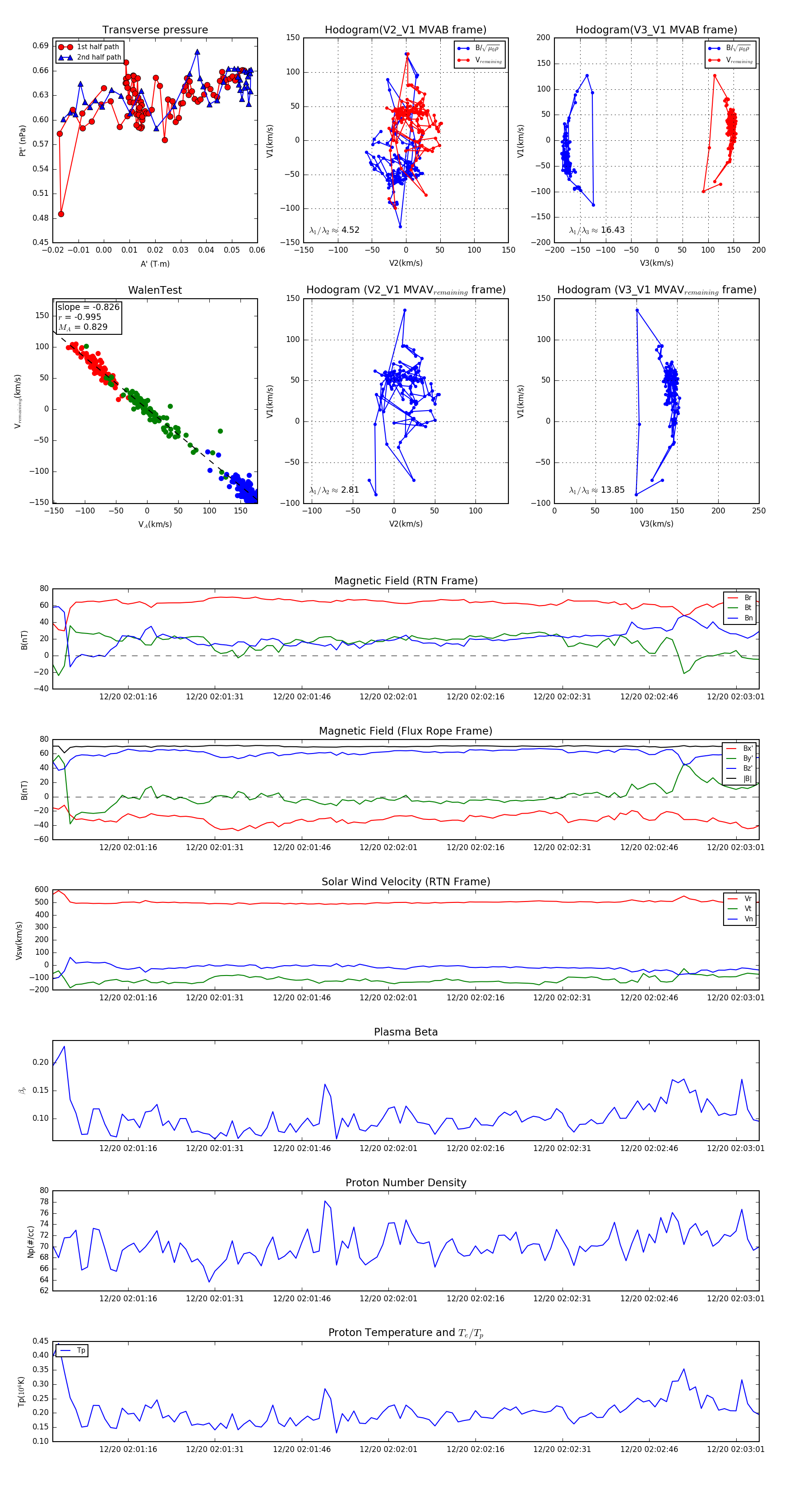
Flux Rope in 2024

Flux Rope Event 2024-12-20 02:01:03 ~ 2024-12-20 02:03:05 (123 seconds)


plot