HOME   LIST
‹–   –›

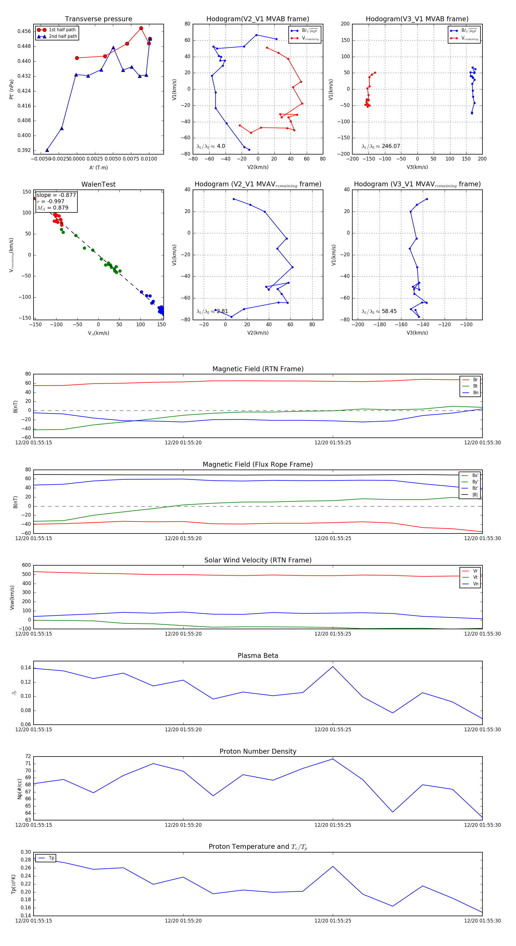
Flux Rope in 2024

Flux Rope Event 2024-12-20 01:55:15 ~ 2024-12-20 01:55:30 (16 seconds)


plot