HOME   LIST
‹–   –›

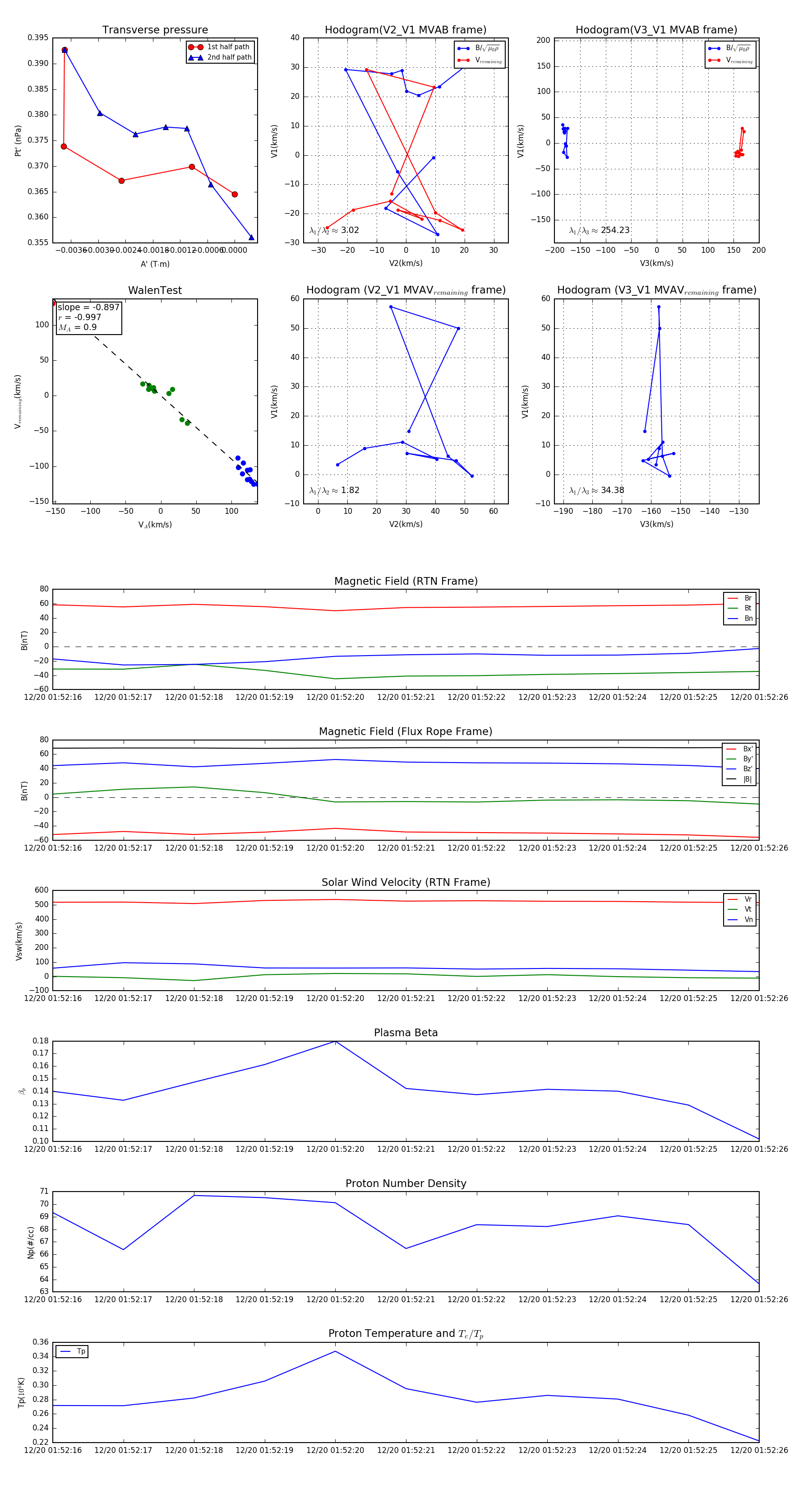
Flux Rope in 2024

Flux Rope Event 2024-12-20 01:52:16 ~ 2024-12-20 01:52:26 (11 seconds)


plot