HOME   LIST
‹–   –›

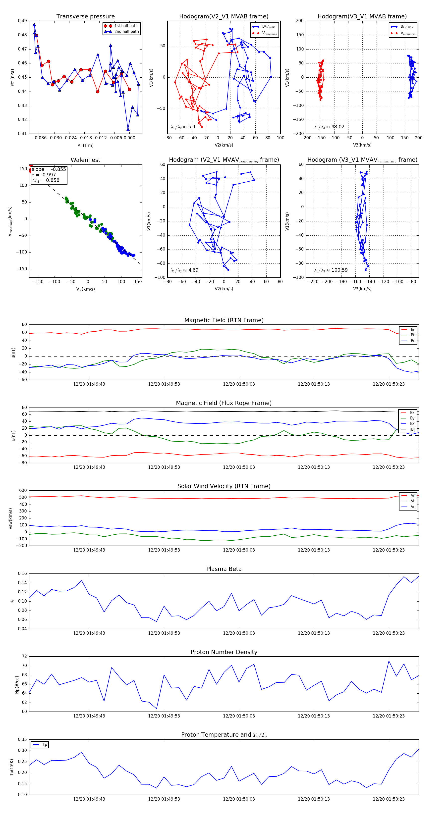
Flux Rope in 2024

Flux Rope Event 2024-12-20 01:49:35 ~ 2024-12-20 01:50:27 (53 seconds)


plot