HOME   LIST
‹–   –›

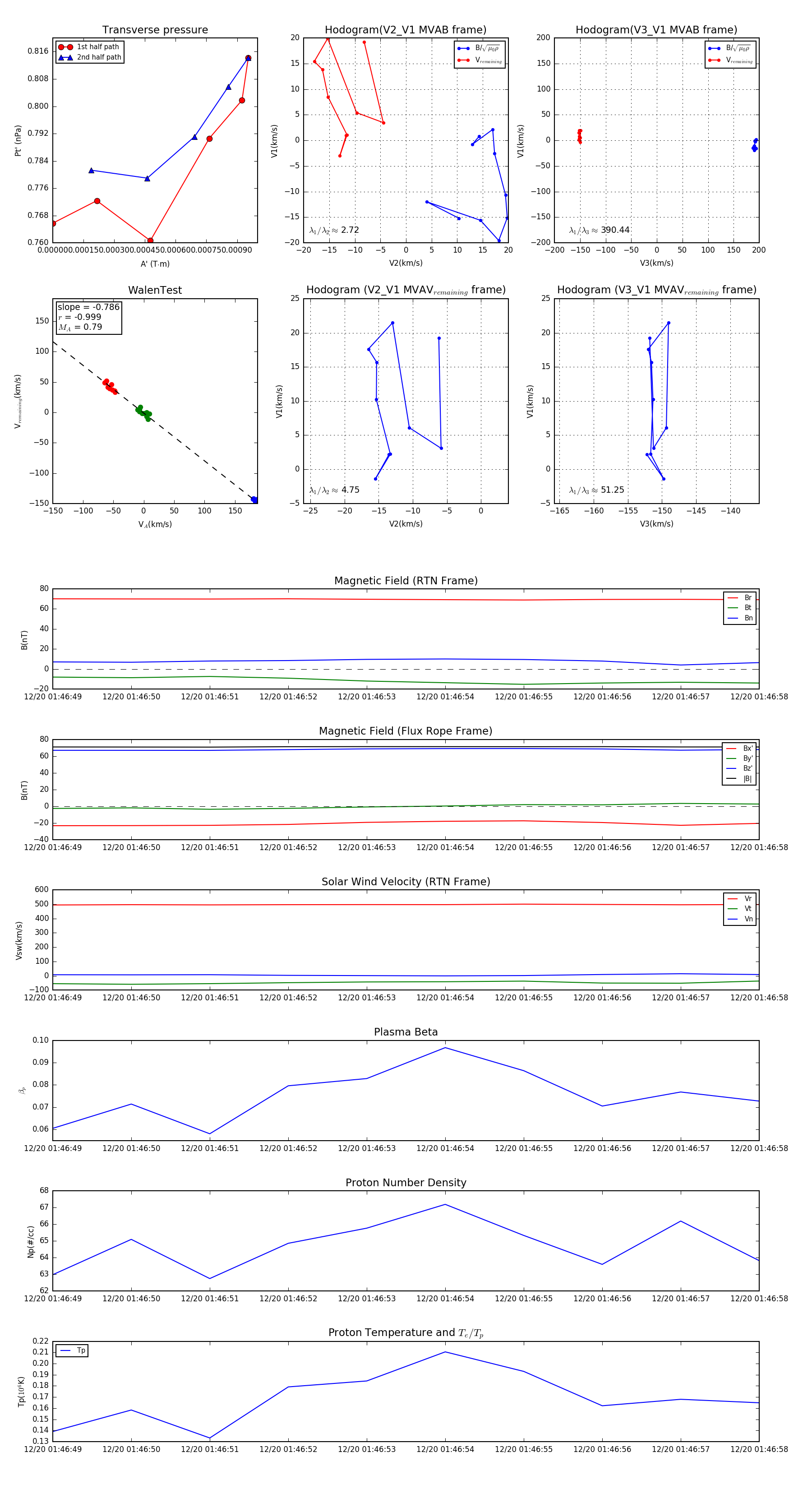
Flux Rope in 2024

Flux Rope Event 2024-12-20 01:46:49 ~ 2024-12-20 01:46:58 (10 seconds)


plot