HOME   LIST
‹–   –›

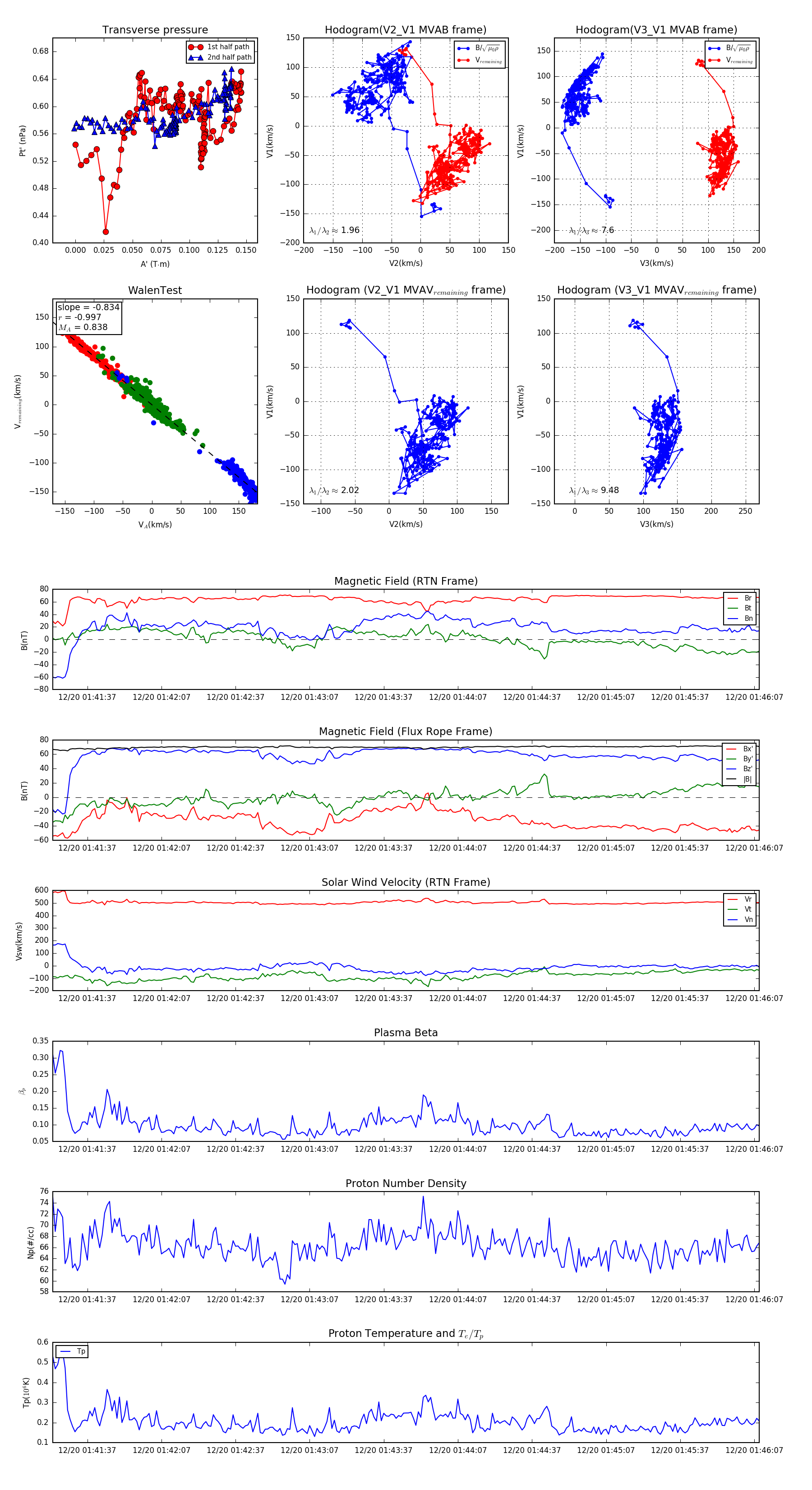
Flux Rope in 2024

Flux Rope Event 2024-12-20 01:41:23 ~ 2024-12-20 01:46:09 (287 seconds)


plot