HOME   LIST
‹–   –›

Flux Rope in 2024

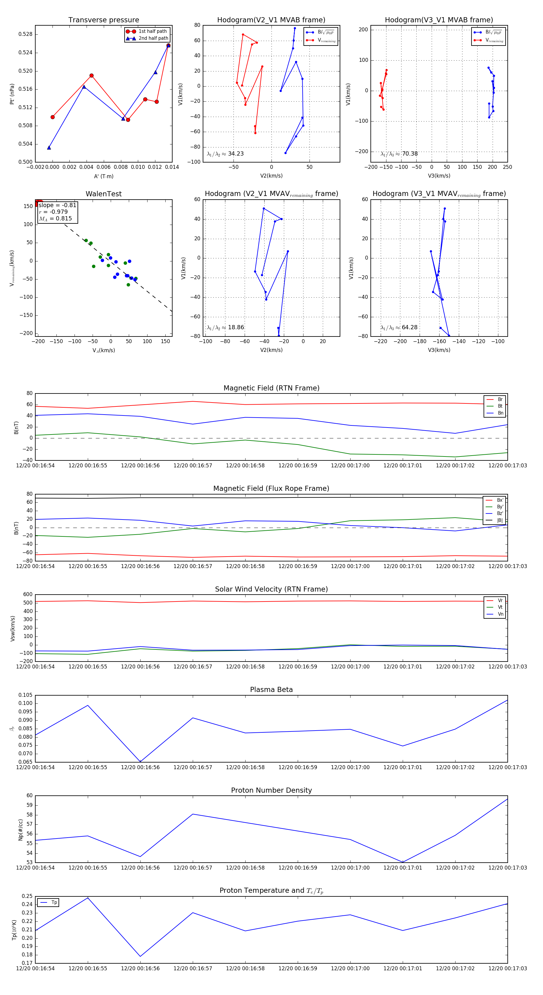
Flux Rope Event 2024-12-20 00:16:54 ~ 2024-12-20 00:17:03 (10 seconds)


plot