HOME   LIST
‹–   –›

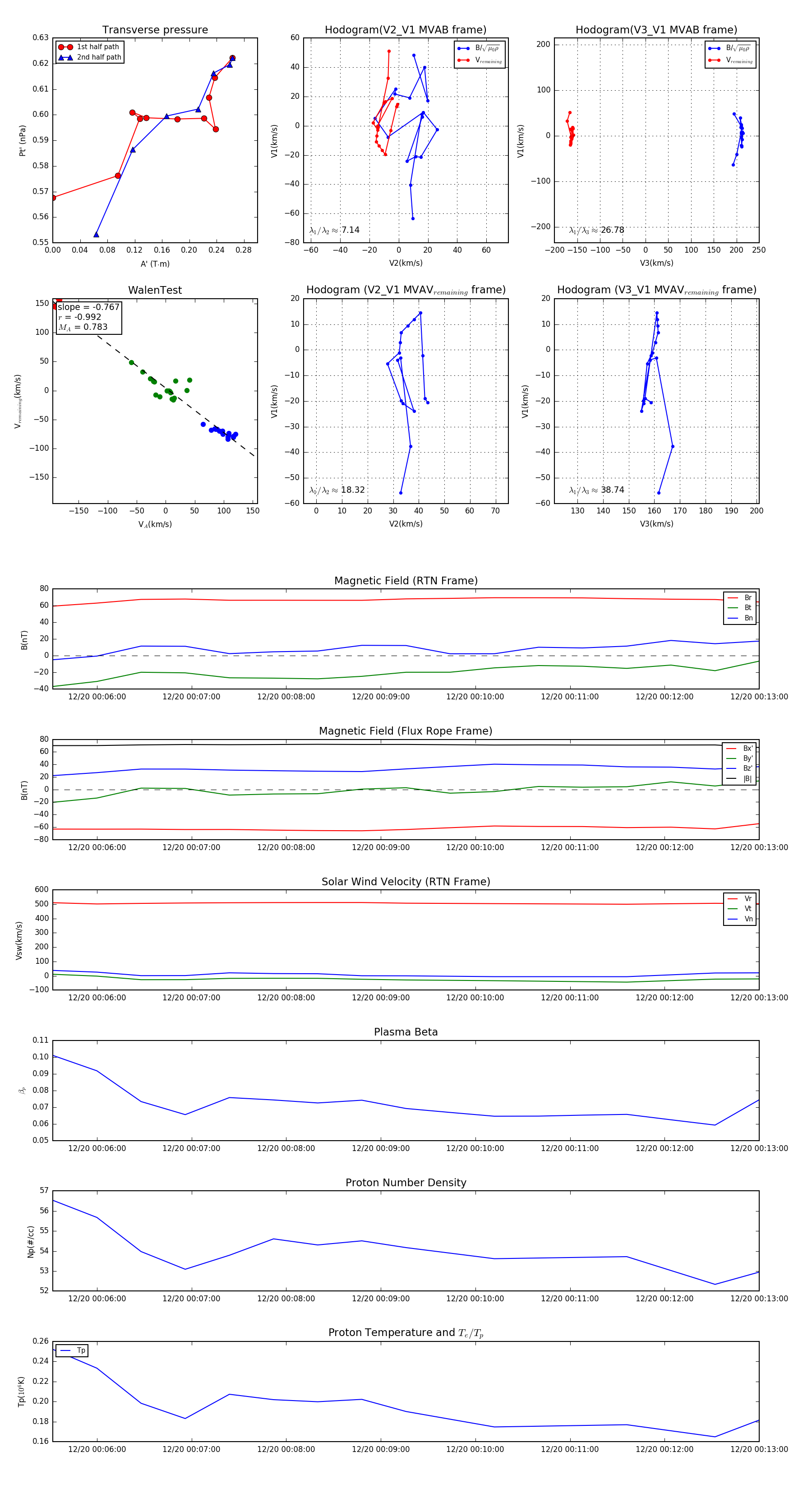
Flux Rope in 2024

Flux Rope Event 2024-12-20 00:05:32 ~ 2024-12-20 00:13:00 (449 seconds)


plot