HOME   LIST
‹–   –›

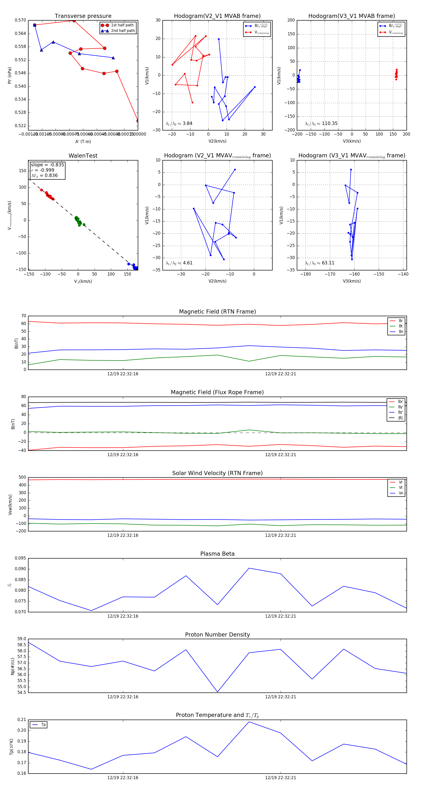
Flux Rope in 2024

Flux Rope Event 2024-12-19 22:32:13 ~ 2024-12-19 22:32:25 (13 seconds)


plot