HOME   LIST
‹–   –›

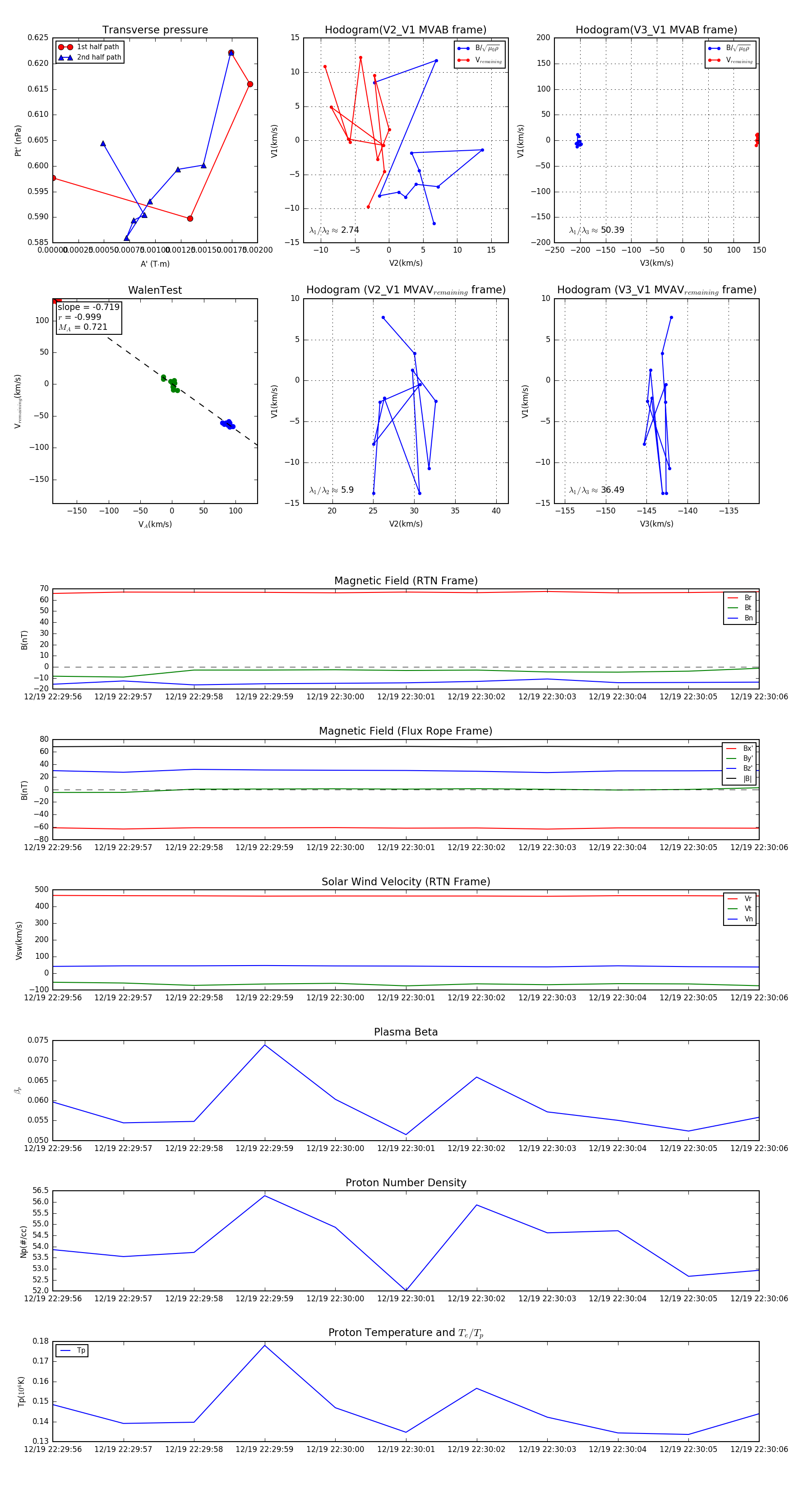
Flux Rope in 2024

Flux Rope Event 2024-12-19 22:29:56 ~ 2024-12-19 22:30:06 (11 seconds)


plot