HOME   LIST
‹–   –›

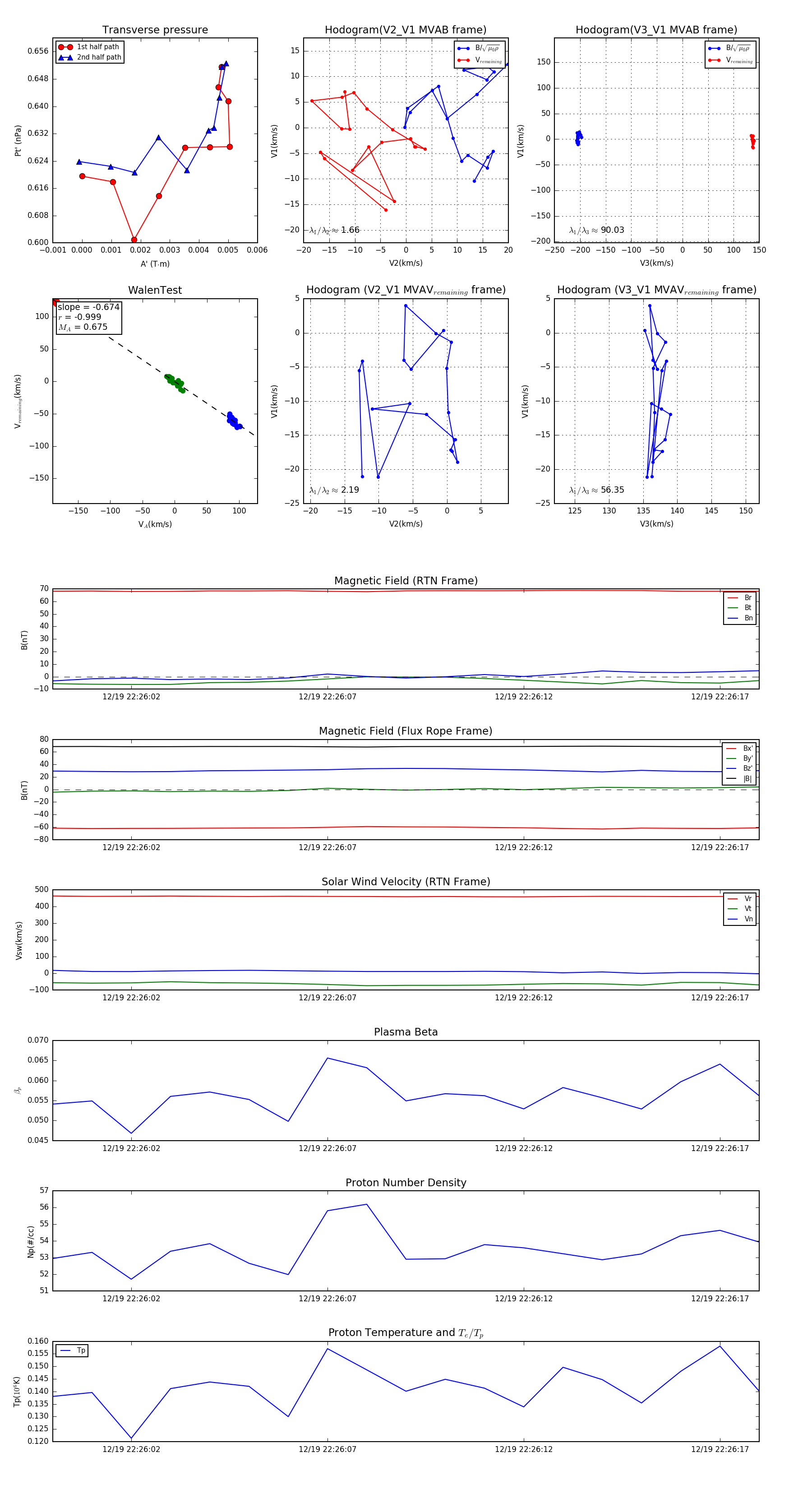
Flux Rope in 2024

Flux Rope Event 2024-12-19 22:26:00 ~ 2024-12-19 22:26:18 (19 seconds)


plot